- Έκφραση
- Ηχογράφηση
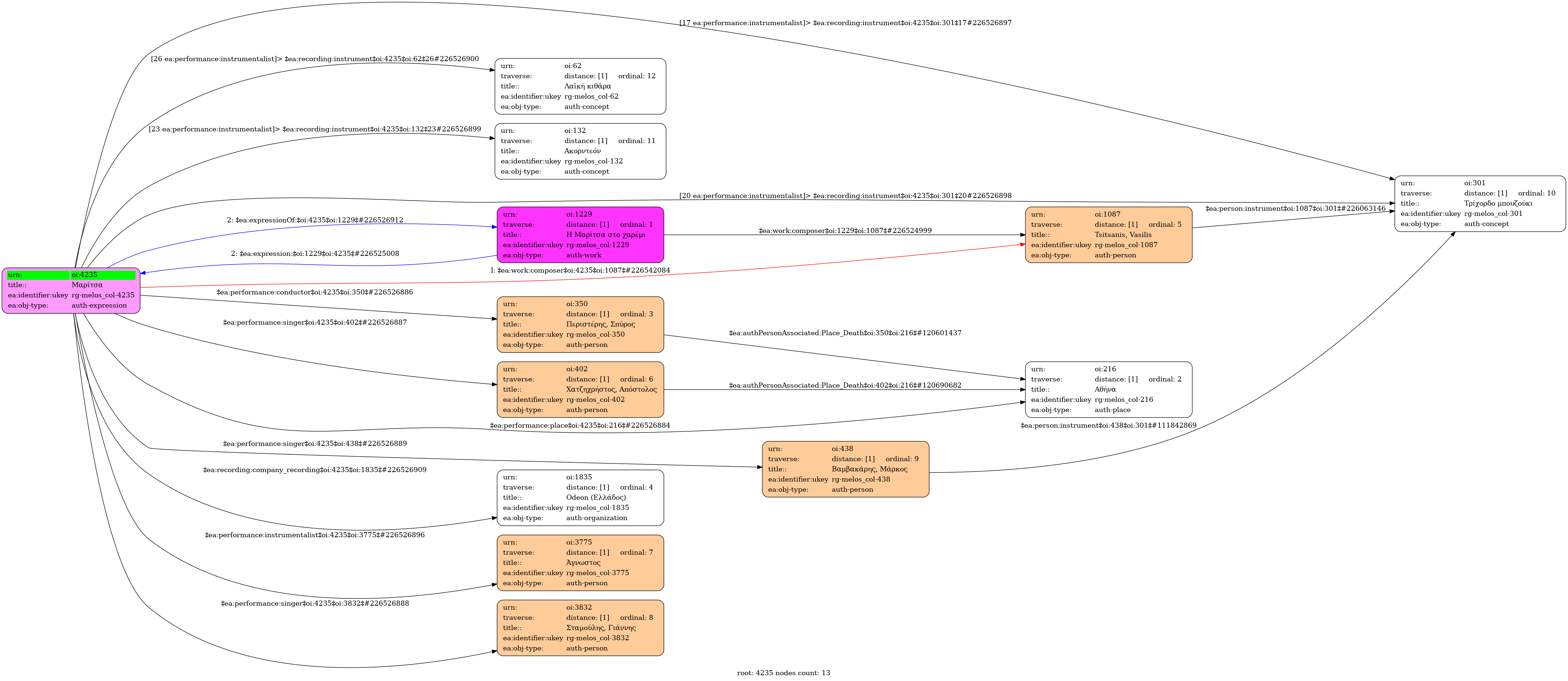
- Ελληνική
-
- Studio
- 27 Ιανουαρίου 1947
- Χατζηχρήστος, Απόστολος (1901?-1959) [1η φωνή] | Σταμούλης, Γιάννης (1912-?) [2η φωνή] | Βαμβακάρης, Μάρκος (1905-1972) [3η φωνή]
- Άγνωστος [Τρίχορδο μπουζούκι] | Άγνωστος [Τρίχορδο μπουζούκι] | Άγνωστος [Ακορντεόν] | Άγνωστος [Λαϊκή κιθάρα]
-
- Όχι
-
- GO 3723
-
- 3' 13''
-
-
Πάρε βόλτα κι έλα απόψε στις οκτώµισι µ’ εννιά
µες στου Μάριου θα µε βρεις καθισµένο στη γωνιάΩχ κοπελίτσα µου καλέ Μαρίτσα µου
θα σε κάνω πριγκηπέσα στο δικό µου τον οντά
µε χανούµια θα χορεύεις κοπελίτσα µου γλυκιά
και θ’ ακούσεις του Τσιτσάνη την πλανεύτρα τη πενιά
Θα’ σαι πρώτη στο χαρέµι µέσα στις χανούµισσεςθα’ σαι πρώτη στο χαρέµι µέσα στις χανούµισσες
Ωχ κοπελίτσα µου καλέ Μαρίτσα µου
σκλάβες θα σε προσκυνάνε από κάθε µια φυλή
κι αραπάδες θα’ χεις χίλιους για σωµατοφυλακή
και θα έχεις το Τσιτσάνη συντροφιά παντοτινή
-
-
- 2/4
- Quarter note ~ 90
- Χασάπικος
- Πολίτικος (κυκλικής διάταξης)
-
- Πανεπιστήμιο Ιωαννίνων

