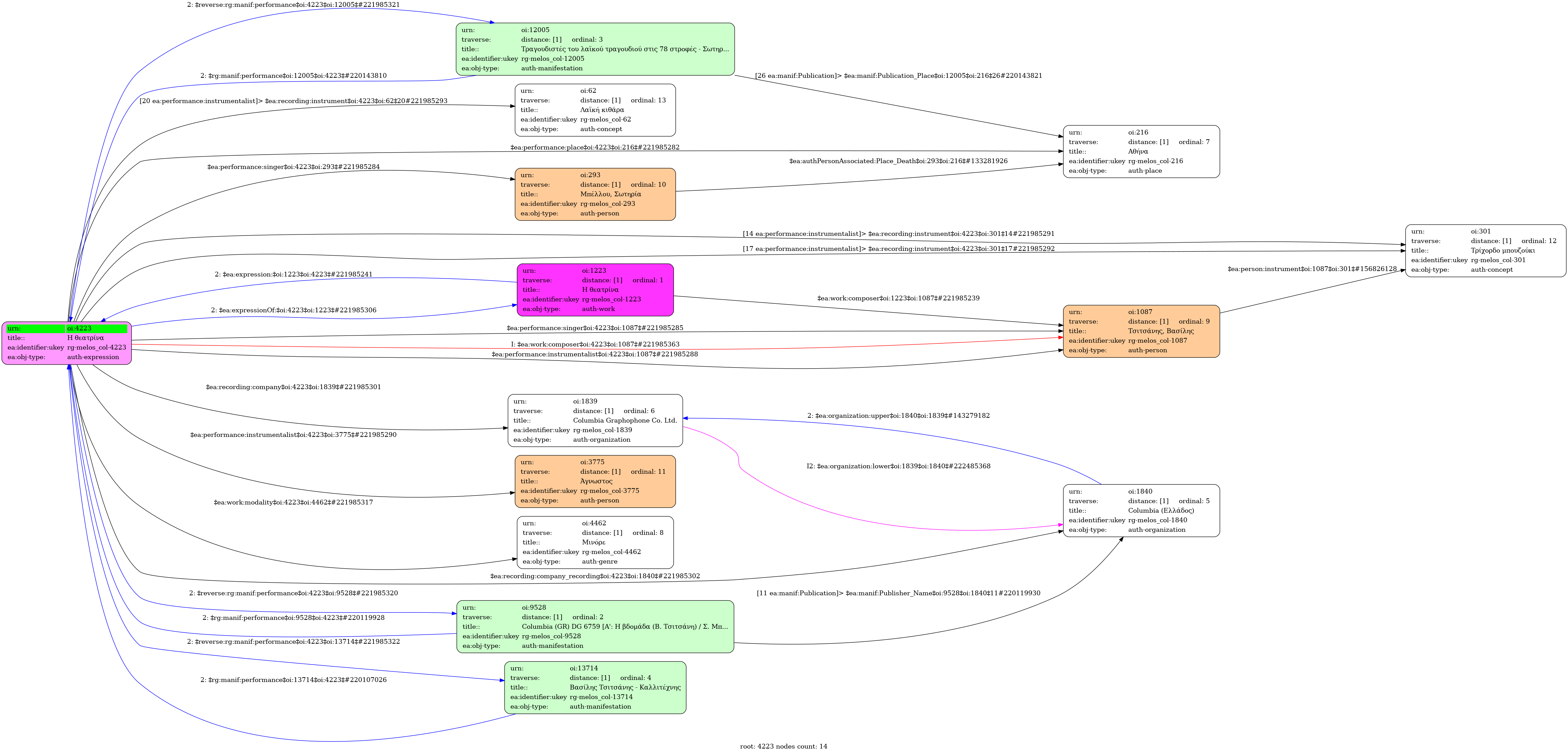
- Έκφραση
- Ηχογράφηση
- Ελληνική
-
- Studio
- 7 Ιανουαρίου 1949
- Μπέλλου, Σωτηρία (1921-1997) [1η φωνή] | Τσιτσάνης, Βασίλης (1915-1984) [2η φωνή]
- Τσιτσάνης, Βασίλης (1915-1984) [Τρίχορδο μπουζούκι] | Άγνωστος [Τρίχορδο μπουζούκι] | Άγνωστος [Λαϊκή κιθάρα]
-
- Λα ελάσσονα
- Μινόρε
-
- Όχι
-
- CG 2486
-
- 514-21520
-
- 3' 33''
-
-
Πολύ µου κάνεις τη µοιραία και τη γόησσα
και που σ’ αγάπησα πικρά το µετανόησα
είσαι µια κούκλα µοναχά για τη βιτρίνα
και στην αγάπη µια µεγάλη θεατρίνα
Ποτέ δε βούρκωσαν για µένα τα δυο µάτια σου
µονάχα ξέρεις να µου κάνεις τα γινάτια σου
εγώ σε στόλισα µε ρόδα και µε κρίνα
και συ µε γέλαγες γιατί ήσουν θεατρίνα
Τελείωσε φαίνεται κι εµένα πια η βάρδια µου
χαράµι πήγανε τα τόσα χτυποκάρδια
άλλους θα βρεις να ξελογιάσεις στη βιτρίνα
γιατί δεν είσαι παρά µόνο θεατρίνα
Εγώ σε στόλισα µε ρόδα και µε κρίνα
και συ µε γέλαγες γιατί ήσουν θεατρίνα
-
-
- 2/4
- Quarter note ~ 45
- Χασάπικος
- Πολίτικος (κυκλικής διάταξης)
-
- Πανεπιστήμιο Ιωαννίνων

