- Έκφραση
- Ηχογράφηση
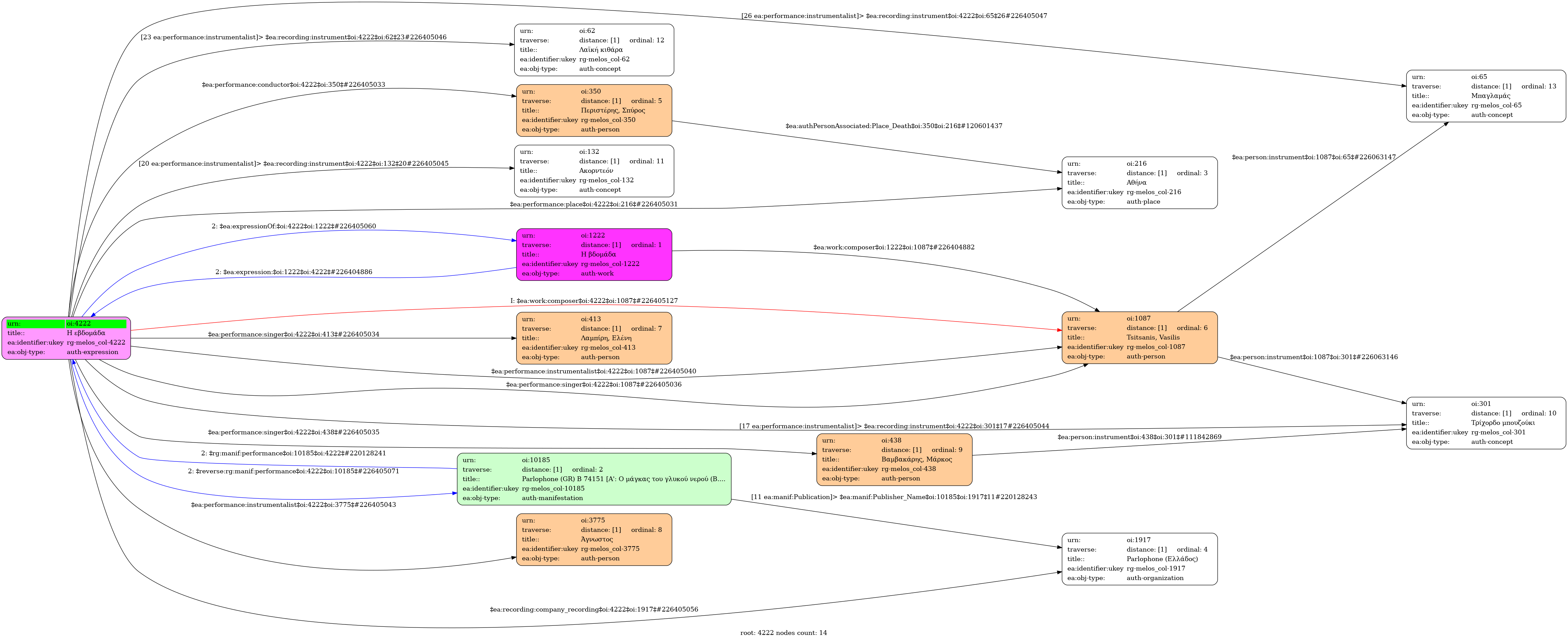
- Ελληνική
-
- Studio
- 21 Φεβρουαρίου 1949
- Λαμπίρη, Ελένη [1η φωνή] | Βαμβακάρης, Μάρκος (1905-1972) [2η φωνή] | Τσιτσάνης, Βασίλης (1915-1984) [3η φωνή]
- Τσιτσάνης, Βασίλης (1915-1984) [Τρίχορδο μπουζούκι] | Άγνωστος [Ακορντεόν] | Άγνωστος [Λαϊκή κιθάρα] | Άγνωστος [Μπαγλαμάς]
-
- Σολ μείζονα
-
- Όχι
-
- GO 4093
-
- 3072-600
-
- 3' 27''
-
-
Ματιάσαν την αγάπη µας εχθροί και φίλοι αράδα
και το ροµάντζο κράτησε µονάχα µια βδοµάδα
∆ευτέρα τα µιλήσαµε, Τρίτη τα κρυβοψήσαµε
Τετάρτη φιληθήκαµε, Πέµπτη στεφανωθήκαµε
Παρασκευή µ’ απάτησες, Σαββάτο µ’ απαράτησες
και Κυριακή αργία και σ’ άλλα µε υγεία
Τους όρκους δε λογάριασες µα φάνηκες µπαµπέσα
κι όλα σµπαράλια τα ‘κανες σε έξι µέρες µέσα
∆ευτέρα τα µιλήσαµε, Τρίτη τα κρυβοψήσαµε
Τετάρτη φιληθήκαµε, Πέµπτη στεφανωθήκαµε
Παρασκευή µ’ απάτησες, Σαββάτο µ’ απαράτησες
και Κυριακή αργία και σ’ άλλα µε υγεία
-
-
- 9/8
- Eighth note ~ 71
- Ζεϊμπέκικος
-
- Πανεπιστήμιο Ιωαννίνων

