- Έκφραση
- Ηχογράφηση
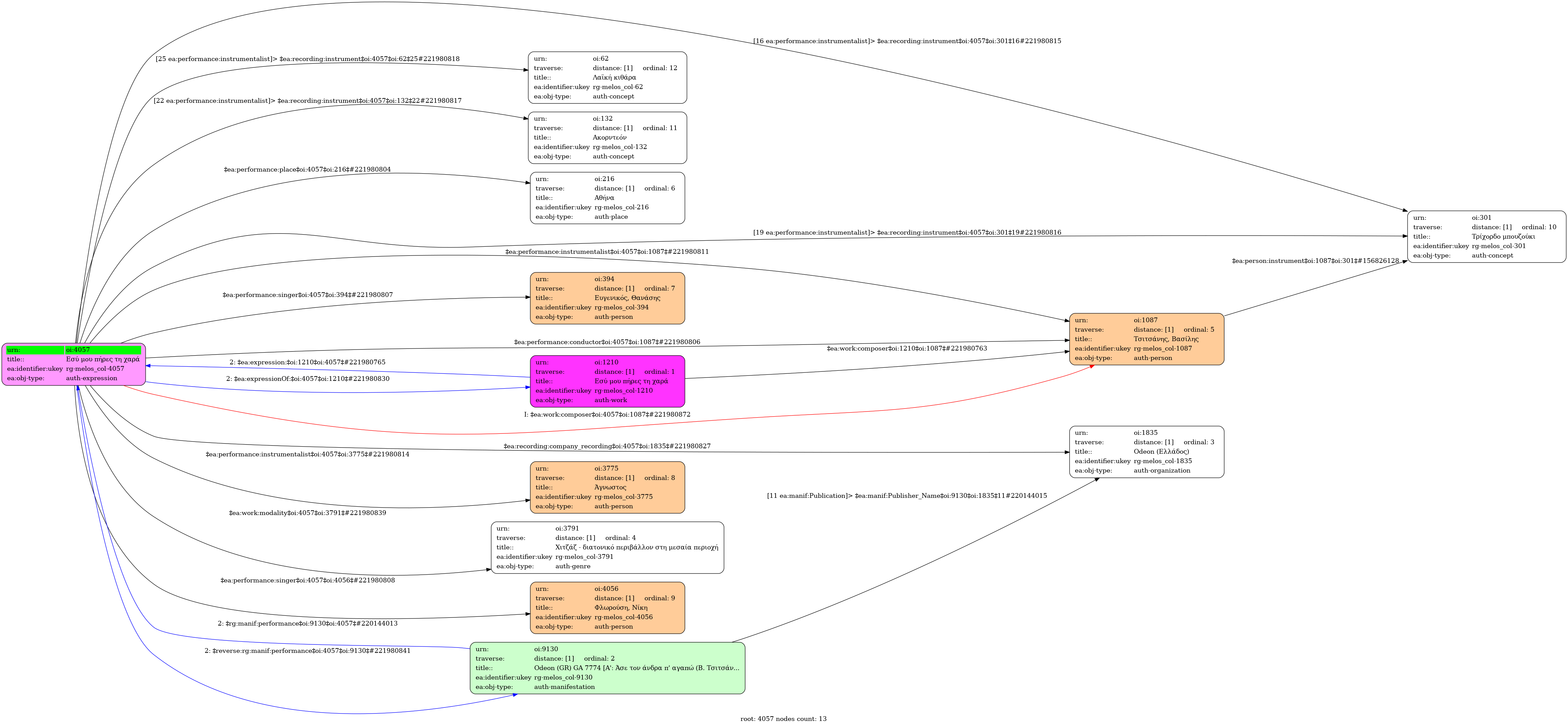
- Ελληνική
-
- Studio
- 9 Απριλίου 1954
- Ευγενικός, Θανάσης (1908-1983) [1η φωνή] | Φλωρούση, Νίκη [2η φωνή]
- Τσιτσάνης, Βασίλης (1915-1984) [Τρίχορδο μπουζούκι] | Άγνωστος [Τρίχορδο μπουζούκι] | Άγνωστος [Ακορντεόν] | Άγνωστος [Λαϊκή κιθάρα]
-
- Ρε μείζονα
- Χιτζάζ - διατονικό περιβάλλον στη μεσαία περιοχή
-
- Όχι
-
- LG 1039
-
- 3' 27''
-
-
Απ’ το φαρµάκι πιο πικρή έγινε η ζωή µου
εσύ µου πήρες τη χαρά είσαι η καταστροφή µου
Ετούτα είναι βάσανα κι όχι τα περασµένα
να τα βαστάξω δεν µπορώ κι αλίµονο σε µένα
Τώρα γελάς και χαίρεσαι κακούργα δεν σε µέλλει
που µ’ έκανες να σέρνοµαι ο δόλιος σαν κουρέλι
Ετούτα είναι βάσανα κι όχι τα περασµένα
να τα βαστάξω δεν µπορώ κι αλίµονο σε µένα
Αυτό το σφάλµα το βαρύ ποτέ δε θα µπορέσω
και ζωντανός µα και νεκρός δε θα στο συγχωρέσω
Ετούτα είναι βάσανα κι όχι τα περασµένα
να τα βαστάξω δεν µπορώ κι αλίµονο σε µένα
-
-
- 9/8
- Eighth note ~ 65
- Ζεϊμπέκικος
-
- Πανεπιστήμιο Ιωαννίνων

