- Expression
- Recording
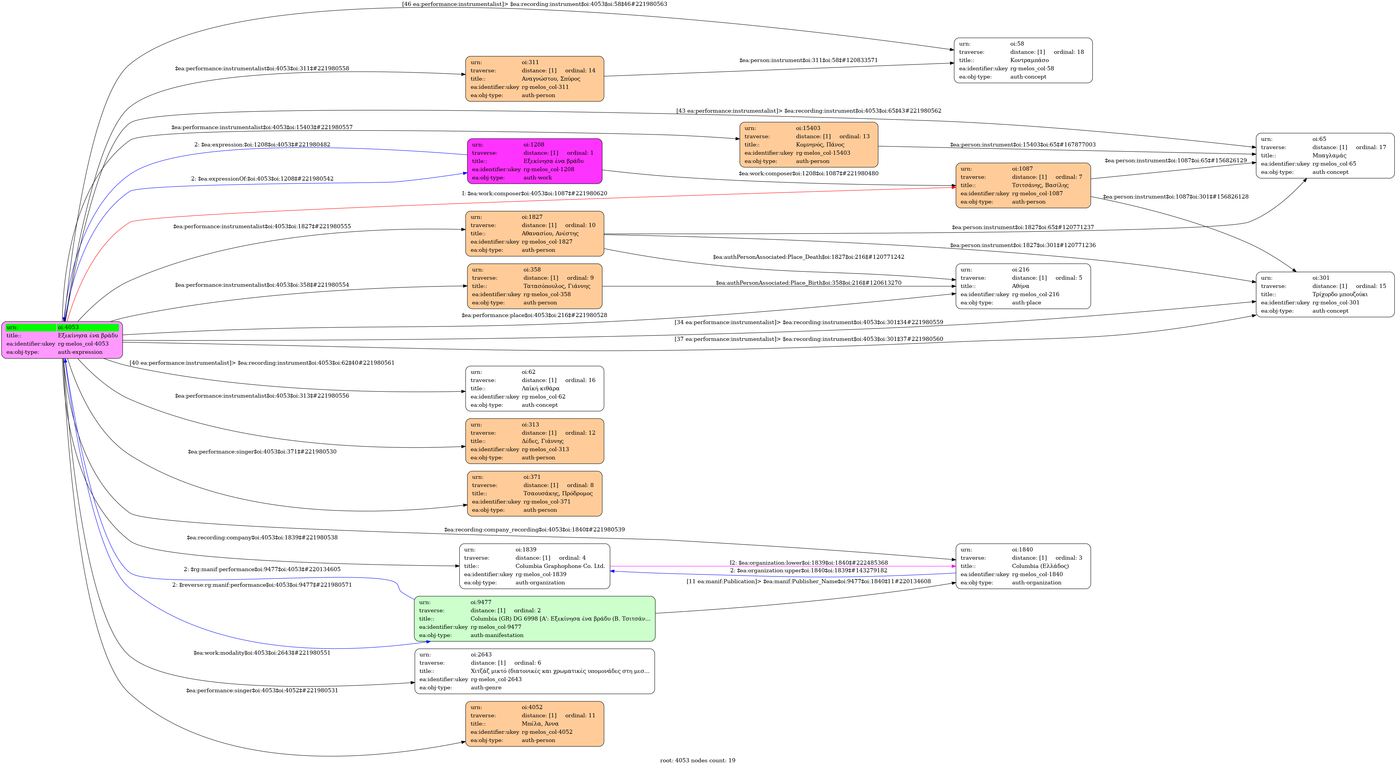
- Greek
-
- Studio
- 1952
- Tsaousakis, Prodromos [1st voice] | Bella, Anna [2nd voice]
- Tatasopoulos, Yannis (1928-2001) [Three-string bouzouki] | Athanasiou, Anestis (1912-1984) [Three-string bouzouki] | Dedes, Yannis [Folk guitar] | Komninos, Panos [Baglamas] | Anagnostou, Spyros [Double bass]
-
- C major
- Hetzaz mixed (diatonic and hetzaz-nikriz units in the dominant's area)
-
- no
-
- CG 2984
-
- 3' 22''
-
- 9/8
- Eighth note ~ 70
- Zeibekikos
-
- University of Ioannina

