- Έκφραση
- Ηχογράφηση
-
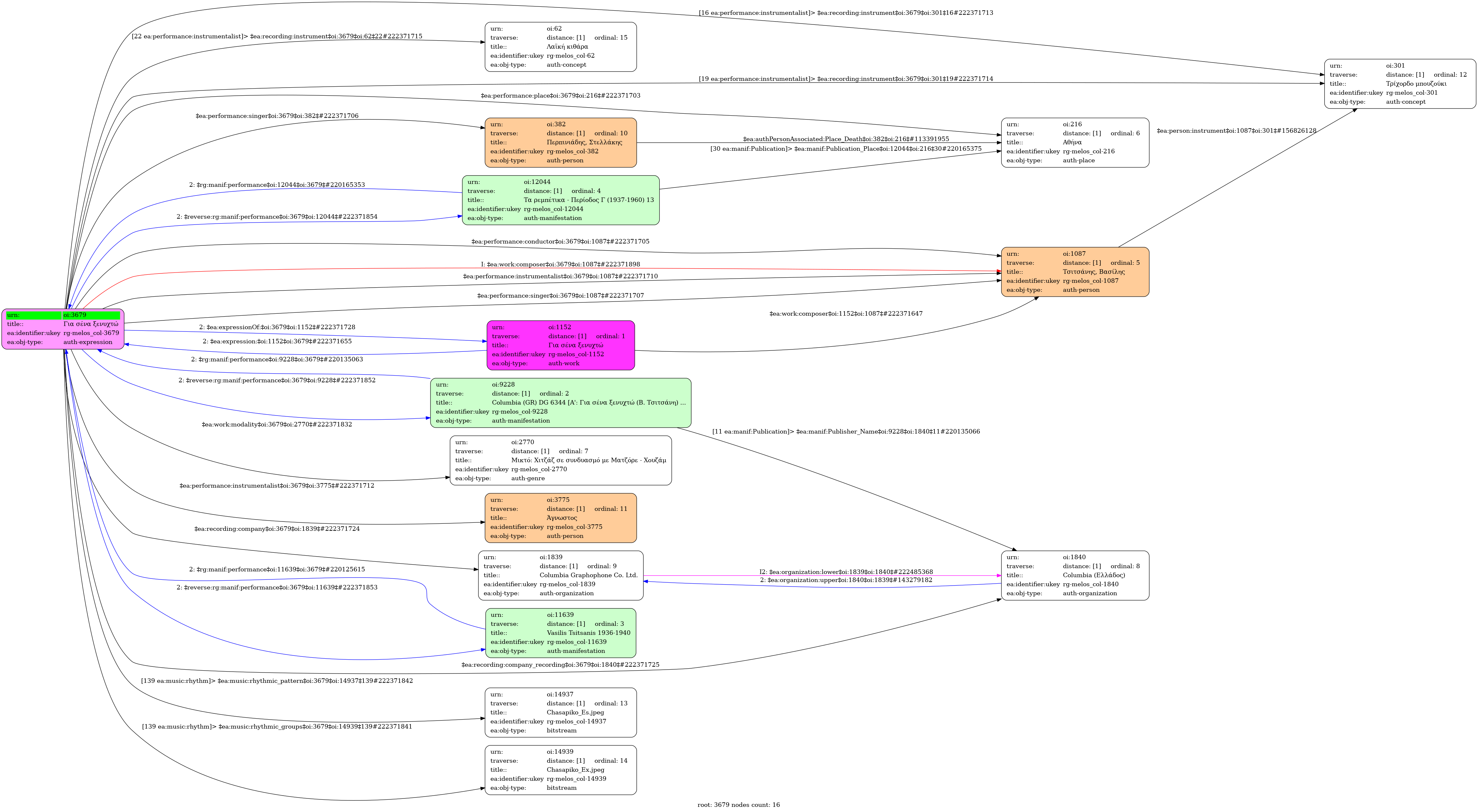
- Yia séna xenikhtó
- Ελληνική
-
- Studio
- 1937 [Νοέμβριος-Δεκέμβριος]
- Περπινιάδης, Στελλάκης (1899-1977) [1η φωνή] | Τσιτσάνης, Βασίλης (1915-1984) [2η φωνή]
- Τσιτσάνης, Βασίλης (1915-1984) [Τρίχορδο μπουζούκι] | Άγνωστος [Τρίχορδο μπουζούκι] | Άγνωστος [Λαϊκή κιθάρα]
-
- Ρε μείζονα
- Μικτό: Χιτζάζ σε συνδυασμό με Ματζόρε - Χουζάμ
-
- Ναι
-
- 0' 34''
-
- Ναι
-
- 0' 15''
-
- DG 6344
-
- 3' 17''
-
-
Εγώ για σένα κάθε βράδυ ξενυχτώ
µε την κιθάρα µου γλυκά σου τραγουδώστης νύχτας το σκοτάδι µόνος µου γυρνώ
έτσι νοµίζω πως θα παρηγορηθώ
Να µην ακούσεις τίποτα στον κόσµο πια
να µ’ αγαπήσεις θέλω µ’ όλη την καρδιά.τις φιληνάδες να προσέχεις για καλό
είναι ζηλιάρες θέλουν πάντα το κακό
∆εν ησυχάζω, δεν µπορώ να κοιµηθώ
σε σκέφτοµαι και µου ‘ρχεται να τρελαθώφοβούµαι µήπως την επάθω για καλά
κι απ’ την αγάπη µου µου στρίψουν τα µυαλά
-
-
- Πανεπιστήμιο Ιωαννίνων
| Φόρμα | Βαθμίδα | Δομική μονάδα | Μη στατικές βαθμίδες | Τροπικό περιβάλλον | Παρατηρήσεις |
|---|---|---|---|---|---|
| Προεισαγωγή | III | σεγκιά | |||
| I | χιτζάζ | ||||
| κάτω VII | νικρίζ | ||||
| VIII | χιτζάζ | ||||
| I | χιτζάζ | VI↑ | διατονική συμπεριφορά VI βαθμίδας | ||
| κάτω VI | σεγκιά | ||||
| Εισαγωγή | IV | νικρίζ | Το νικρίζ στην IV βαθμίδα σχηματίζεται από το συνδυασμό μελωδικού και αρμονικού υλικού | ||
| V | χιτζάζ | IV↑ | |||
| I | χιτζάζ | ||||
| Θέμα A | I | ματζόρε | |||
| V | χιτζάζ | ||||
| IV | μινόρε | VI↑ | διατονική συμπεριφορά VI βαθμίδας | ||
| V | χιτζάζ | 3χορδο χιτζάζ | |||
| III | σεγκιά | Χουζάμ | |||
| I | ματζόρε | σε διφωνία με το σεγκιά στην ΙΙΙ βαθμίδα | |||



