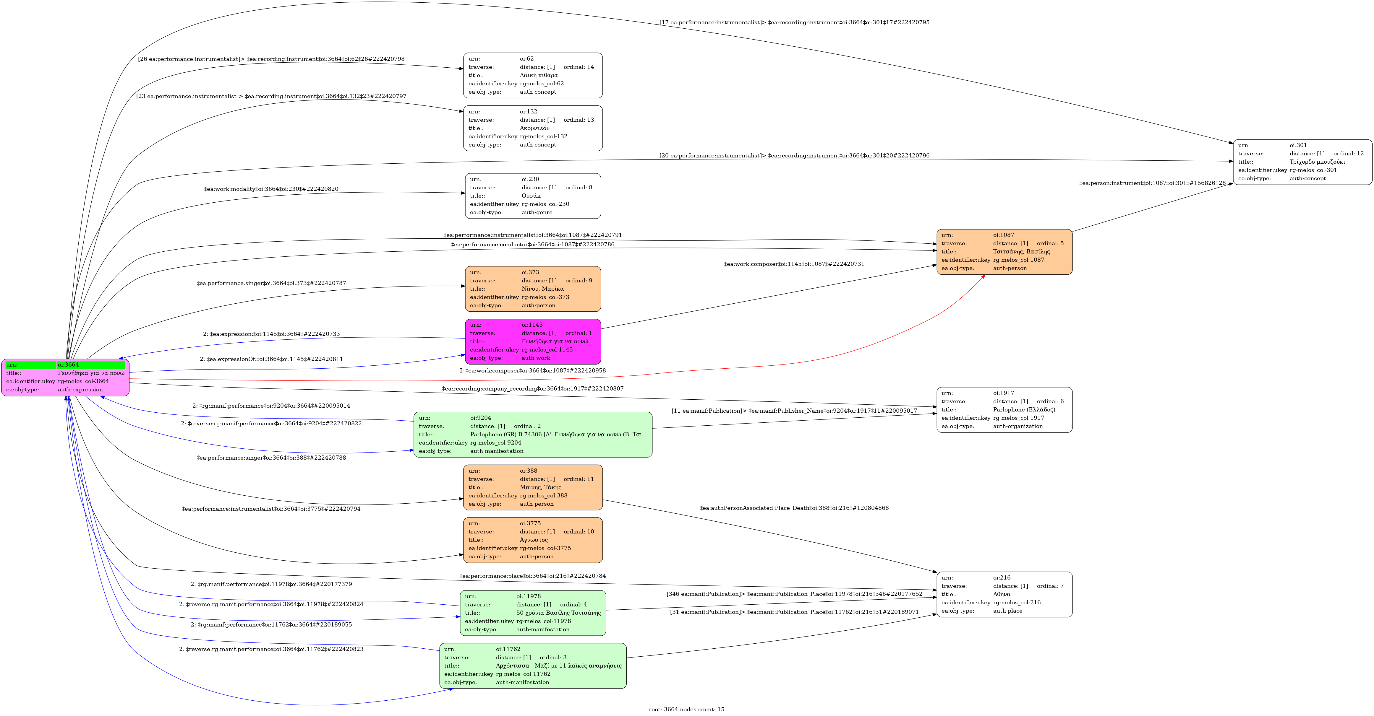
- Έκφραση
- Ηχογράφηση
-
- Yenníthika yia na ponó
- Ελληνική
-
- Studio
- 17 Μαρτίου 1954
- Νίνου, Μαρίκα (1922-1957) [1η φωνή] | Μπίνης, Τάκης (1923-2005) [2η φωνή]
- Τσιτσάνης, Βασίλης (1915-1984) [Τρίχορδο μπουζούκι] | Άγνωστος [Τρίχορδο μπουζούκι] | Άγνωστος [Ακορντεόν] | Άγνωστος [Λαϊκή κιθάρα]
-
- Ρε ελάσσονα
- Ουσάκ
-
- Όχι
-
- GO 4924
-
- 5352-2684
-
- 3' 32''
-
-
Γεννήθηκα για να πονώ και για να τυραννιέµαι
την ώρα που σε γνώρισα βαριά την καταριέµαι
Με πλήγωσες και δεν ξεχνώ που τόσο έχω κλάψει
να γίνει η κατάρα µου φωτιά και να σε κάψει
Κι αν τώρα κάνω µια ζωή που πάντα τη µισούσα
για όλα εσύ ευθύνεσαι που τόσο αγαπούσαΜε πλήγωσες και δεν ξεχνώ που τόσο έχω κλάψει
να γίνει η κατάρα µου φωτιά και να σε κάψει
Θα το φωνάξω σαν τρελή ο κόσµος να το µάθει
τα βάσανα που τράβηξα για σένα τα ‘χω πάθει
Με πλήγωσες και δεν ξεχνώ που τόσο έχω κλάψει
να γίνει η κατάρα µου φωτιά και να σε κάψει
-
-
- 9/8
- Eighth note ~ 60
- Ζεϊμπέκικος
-
- Πανεπιστήμιο Ιωαννίνων

