- Έκφραση
- Ηχογράφηση
-
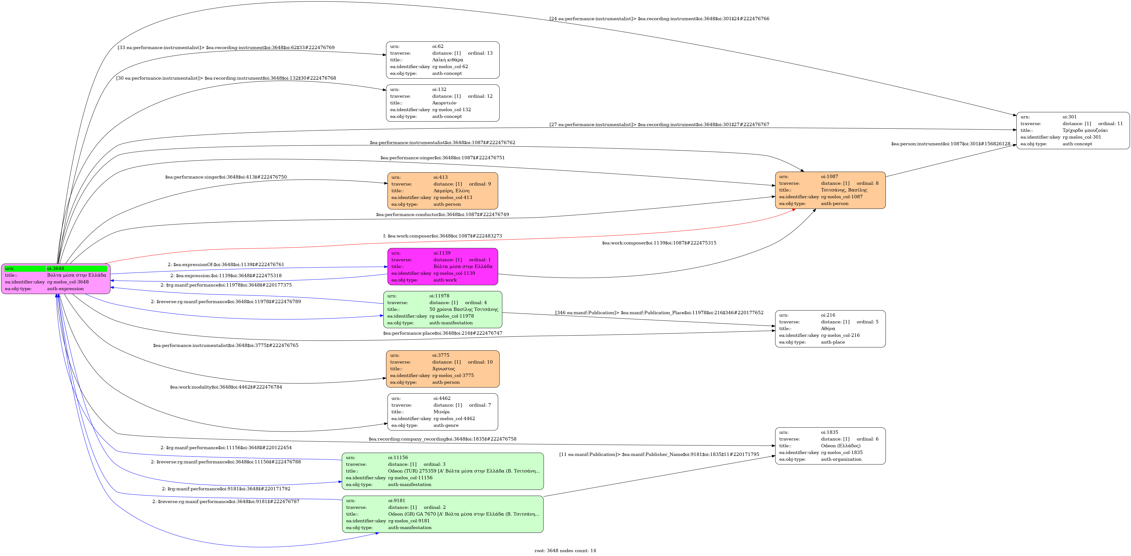
- Vólta mésa stin Elláda
- Ελληνική
-
- Studio
- 16 Απριλίου 1950
- Λαμπίρη, Ελένη [1η φωνή] | Τσιτσάνης, Βασίλης (1915-1984) [2η φωνή]
- Τσιτσάνης, Βασίλης (1915-1984) [Τρίχορδο μπουζούκι] | Άγνωστος [Τρίχορδο μπουζούκι] | Άγνωστος [Ακορντεόν] | Άγνωστος [Λαϊκή κιθάρα]
- Μινόρε
-
- Όχι
-
- GO 4655
-
- 3' 26''
-
-
Πόσο ήθελα ρε φίλε να’ χα φουλ το πορτοφόλι
με μια κούρσα να βολτάρω μέσα στην Ελλάδα όλη
Βόλο, Λάρισα, Καρδίτσα να γλεντήσω μια βραδιά
και να καταλήξω σούρας στα στενά του Σαρκαφλιά
Στη Θεσσαλονίκη έχω μια παλιά μου φιλενάδα
με τους φίλους μου θα πάω να της κάνω μια καντάδα
Πάτρα, Τρίπολη και Σπάρτη μια βδομάδα θα τα πιω
κι από κει στην Καλαμάτα σ’ ένα κόλπο μου παλιόΚι όταν κουραστώ ρε φίλε στην Αθήνα θα γυρίσω
στον Περαία και στα πέριξ στα μπουζούκια να γλεντήσω
Φάληρα και Βουλιαγμένη φέρε μπίρα και μεζέ
το κορίτσι μου στο πλάι και η κούρσα αγκαζέ
-
-
- 2/4
- Quarter note ~ 69
- Χασάπικος
- Πολίτικος (κυκλικής διάταξης)
-
-
- Odeon (GR) GA 7670 [Α' Βόλτα μέσα στην Ελλάδα (Β. Τσιτσάνη) / Ελ. Λαμπίρη, Β. Τσιτσάνης] - [Β': Κατηγορώ την κοινωνία (Β. Τσιτσάνη) / Γ. Παπαδόπουλος, Ευ. Μαρκοπούλου]
- Odeon (TUR) 275359 [Α' Βόλτα μέσα στην Ελλάδα (Β. Τσιτσάνη) / Ελ. Λαμπίρη, Β. Τσιτσάνης] - [Β': Κατηγορώ την κοινωνία (Β. Τσιτσάνη) / Γ. Παπαδόπουλος, Ευ. Μαρκοπούλου]
- 50 χρόνια Βασίλης Τσιτσάνης
- Πανεπιστήμιο Ιωαννίνων

