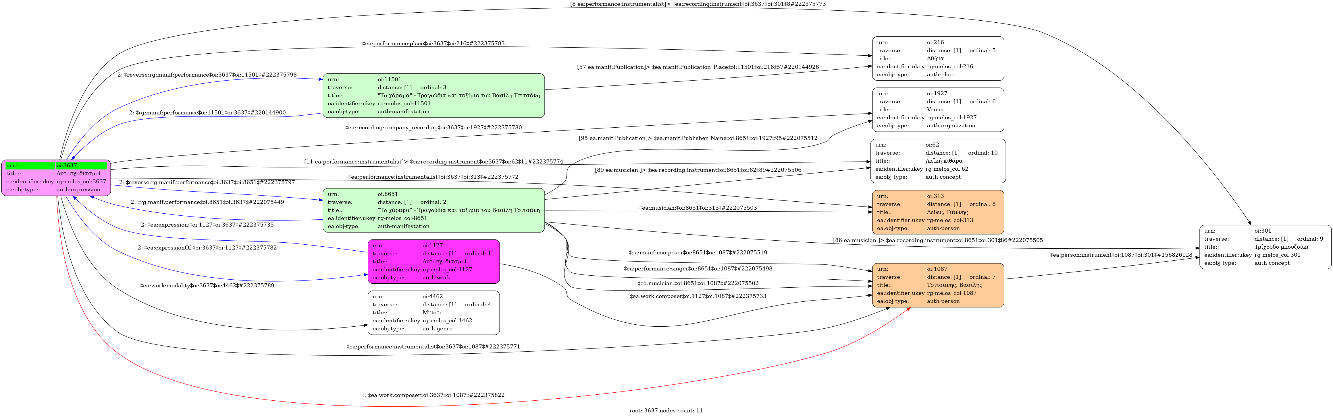
- Έκφραση
- Ηχογράφηση
- Ελληνική
- 16 Φεβρουαρίου 1980
- Τσιτσάνης, Βασίλης (1915-1984) [Τρίχορδο μπουζούκι] | Δέδες, Γιάννης (?-2011) [Λαϊκή κιθάρα]
-
- Ρε ελάσσονα
- Μινόρε
-
- Ναι
-
- 1' 00''
-
- Ναι
-
- 2' 23''
-
- 2' 56''
-
- Πανεπιστήμιο Ιωαννίνων

