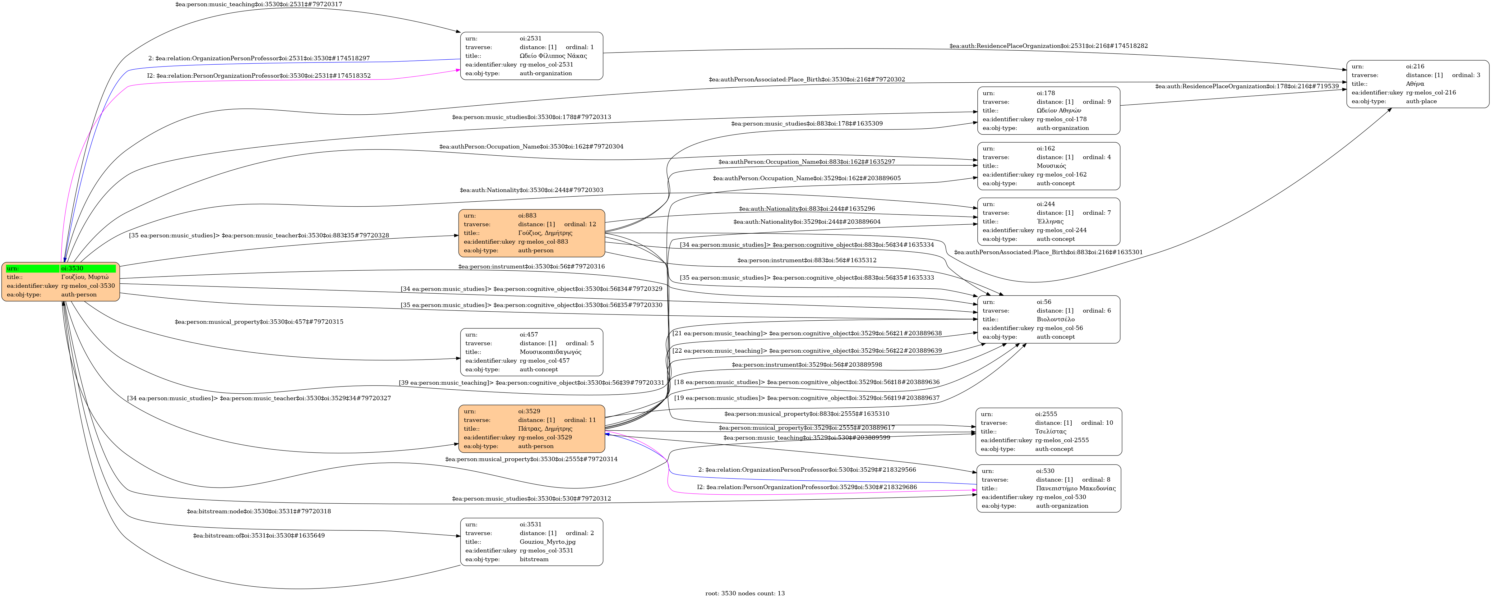
- Person
- Female
- 1986
- Athens
- Ελληνίδα
- Musician
-
- University of Macedonia (23/09/2004-10/11/2011) - Studies type: Τυπικές - Music degree: Πτυχίο επιπέδου ανωτάτης σχολής - Music teacher: Patras, Dimitris - Cognitive object: Violoncello
- Athens Conservatoire (2009) - Studies type: Τυπικές - Music degree: Δίπλωμα επιπέδου ανωτέρας σχολής - Music teacher: Gouzios, Dimitris - Cognitive object: Violoncello
- Τσελίστα | Music educator
-
- Philippos Nakas Conservatory - Cognitive object: Violoncello
- Philippos Nakas Conservatory
- Click Here
- central





