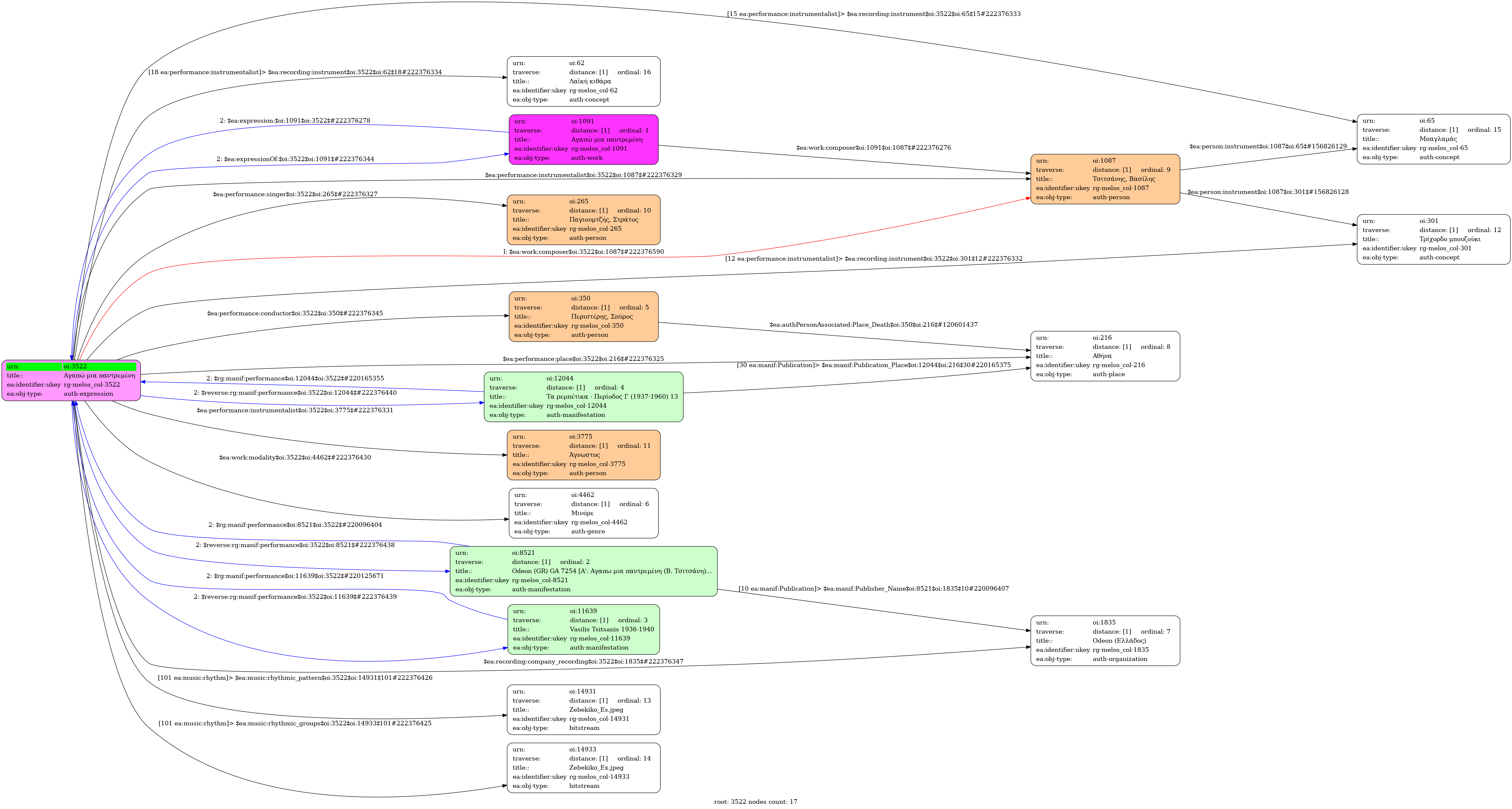
- Έκφραση
- Ηχογράφηση
-
- Agapo mia pantremeni
- Ελληνική
-
- Studio
- 4 Δεκεμβρίου 1939
- Παγιουμτζής, Στράτος (1904-1971)
- Τσιτσάνης, Βασίλης (1915-1984) [Τρίχορδο μπουζούκι] | Άγνωστος [Μπαγλαμάς] | Άγνωστος [Λαϊκή κιθάρα]
-
- Σολ ελάσσονα
- Μινόρε
-
- Ναι
-
- 0' 14''
-
- GO 3420
-
- 3' 15''
-
-
Αγαπώ μια παντρεμένη όμορφη, καλοντυμένηόμορφη καλοντυμένη, σπιτονοικοκυρεμένη
Μ’ έχει και με καμαρώνει και ποτέ δεν με μαλώνειείν’ ωραία και μ’ αρέσει ήσυχη και με προσέχειΘα μου χτίσει και παλάτια στολισμένα με διαμάντιανα 'ρχονται τα χανουμάκια να μας παίζουν μπουζουκάκια
-
-
- Πανεπιστήμιο Ιωαννίνων
| Φόρμα | Βαθμίδα | Δομική μονάδα | Μη στατικές βαθμίδες | Παρατηρήσεις |
|---|---|---|---|---|
| Προεισαγωγή | I | Μινόρε | III↑ | |
| IV | Νικρίζ | |||
| Εισαγωγή | I | Μινόρε | III↑ | |
| V | Χιτζάζ | IV↑ | ||
| I | Νικρίζ | |||
| Θέμα A | I | Μινόρε | III↑ | έμφαση στην IV βαθμίδα |



