Λυκούδης, Γεώργιος (1894-1955)
Lykoudis, Georgios (Αγγλική)
- Πρόσωπο
-
Άνδρας
-
1894
-
Πάτρα
-
1955
-
Αθήνα
-
Έλληνας
-
Μουσικός
-
-
Βιολονίστας |
Παιδαγωγός |
Αρχιμουσικός
-
-
-
Α' βραβείο "ικανότητας", "δεξιοτεχνίας" και "μέγιστη διάκριση"
-
-
Ευσταθίου Γεώργιος
- central
Wikipedia Import-
Γεώργιος Λυκούδης (Ελληνική) | Georgios Lykoudis (Αγγλική)
-
Έλληνας μουσικός και διευθυντής ορχήστρας (Ελληνική) | Greek conductor (Αγγλική)
-
Γιώργος Λυκούδης (Ελληνική) | Γεώργιος Ευσταθίου (Ελληνική)
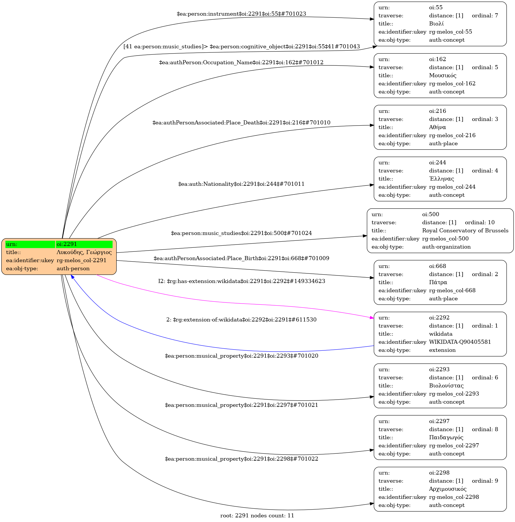
Λυκούδης, Γεώργιος (1894-1955) - Identifier: 2291
Internal display of the 2291 entity interconnections (Node labels correspond to identifiers)

Loading..