Παράκαμψη προς το κυρίως περιεχόμενο
Είσοδος
Ελληνικά
English
ΚεΜΚΑ
«Κεντρικό Μουσικό Καθιερωμένο Αρχείο»
Main navigation
Αναζήτηση
Ακουστικοί όροι
Default
Graph
Γεωγραφικό Όνομα
Ήπειρος
Τίτλος σε άλλη γλώσσα
Epirus (Αγγλική)
Γλώσσα οντότητας
Ελληνικά
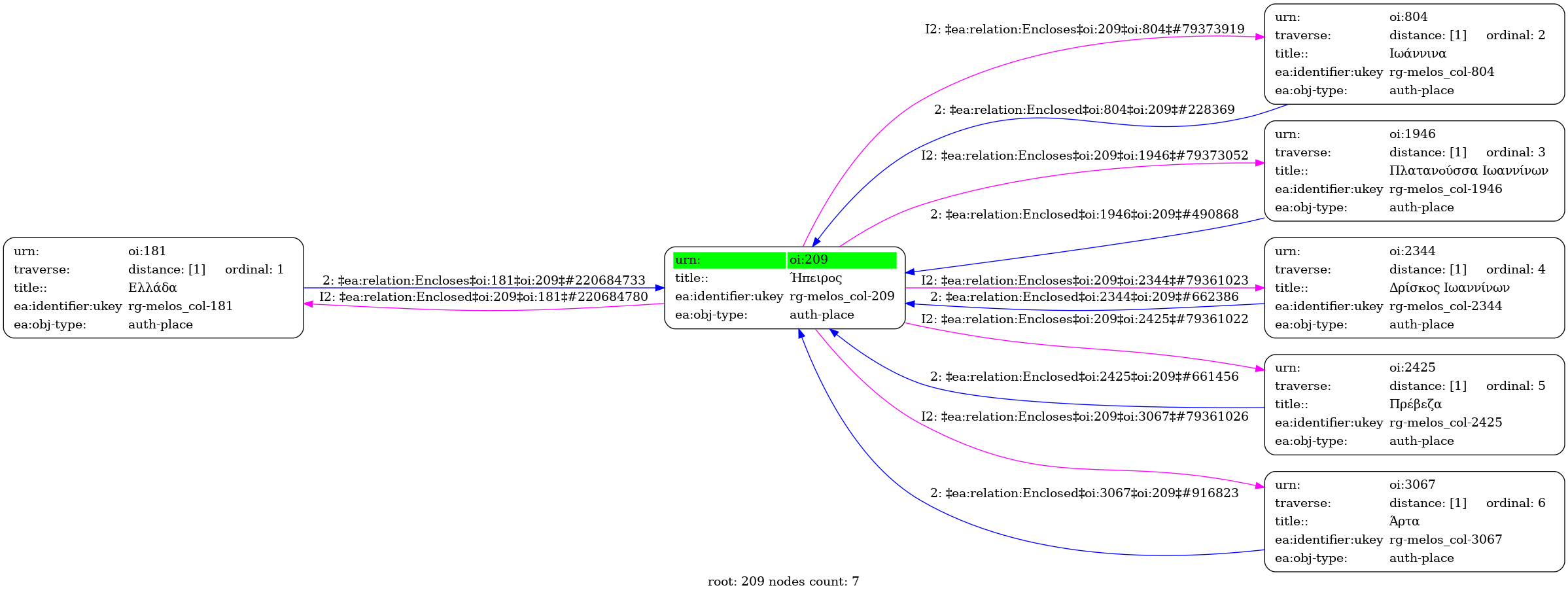
Περικλείει
Ιωάννινα
|
Πλατανούσσα Ιωαννίνων
|
Πρέβεζα
|
Δρίσκος Ιωαννίνων
|
Άρτα
Περικλείεται
Ελλάδα
Wikidata
Q19543299 ⟶
Q19543299
Προέλευση εγγραφής
central
Πληροφοριακά στοιχεία
γεωγραφικό διαμέρισμα της Ελλάδας
Ήπειρος -
Identifier:
209
Internal display of the 209 entity interconnections
(Node labels correspond to identifiers)
Loading..
Legend
Navigation
Info
Loading..
Controls
Freeze
Thaw
Fit
Narrowness
Inferred