- Πρόσωπο
- Άνδρας
- 1959
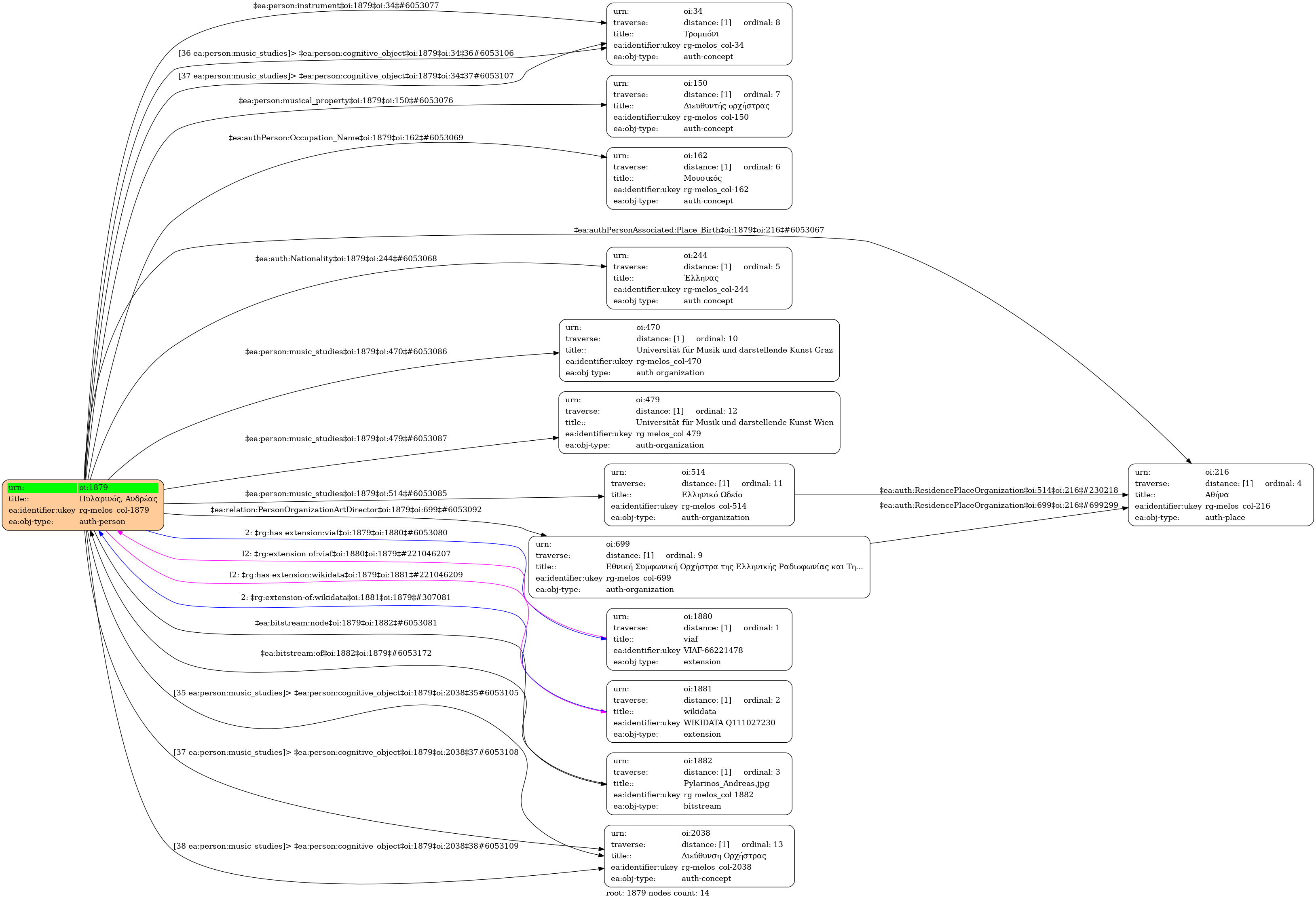
- Αθήνα
- Έλληνας
- Μουσικός
-
- Universität für Musik und darstellende Kunst Graz - Τύπος σπουδών: Τυπικές - Τίτλος σπουδών: Διδακτορικό - Γνωστικό αντικείμενο: Διεύθυνση Ορχήστρας
- Ελληνικό Ωδείο (1974) - Τύπος σπουδών: Τυπικές - Τίτλος σπουδών: Δίπλωμα επιπέδου ανωτέρας σχολής - Γνωστικό αντικείμενο: Τρομπόνι
- Universität für Musik und darstellende Kunst Graz - Τύπος σπουδών: Τυπικές - Τίτλος σπουδών: Δίπλωμα επιπέδου ανωτάτης σχολής - Γνωστικό αντικείμενο: Τρομπόνι, Διεύθυνση Ορχήστρας
- Universität für Musik und darstellende Kunst Wien - Τύπος σπουδών: Τυπικές - Τίτλος σπουδών: Μεταπτυχιακό - Γνωστικό αντικείμενο: Διεύθυνση Ορχήστρας
- Διευθυντής ορχήστρας
- Εθνική Συμφωνική Ορχήστρα της Ελληνικής Ραδιοφωνίας και Τηλεόρασης
- Κρατική Ορχήστρα Αθηνών | Ωδείο Πατρών
-
- Q111027230 ⟶ Andreas Pylarinos
-
- 3070705 ⟶ Ανδρέας Πυλαρινός
-
- 69ab70c9-6792-4562-b03f-41cb55f1e52c ⟶ Ανδρέας Πυλαρινός
-
- 66221478 ( Personal ) ⟶ Pylarinos, Andreas
- central
- Ανδρέας Πυλαρινός (Ελληνική) | Andreas Pylarinos (Αγγλική)
- Έλληνας διευθυντής ορχήστρας και τρομπονίστας (Ελληνική)
- 00-00-1959



