- Πρόσωπο
- Άνδρας
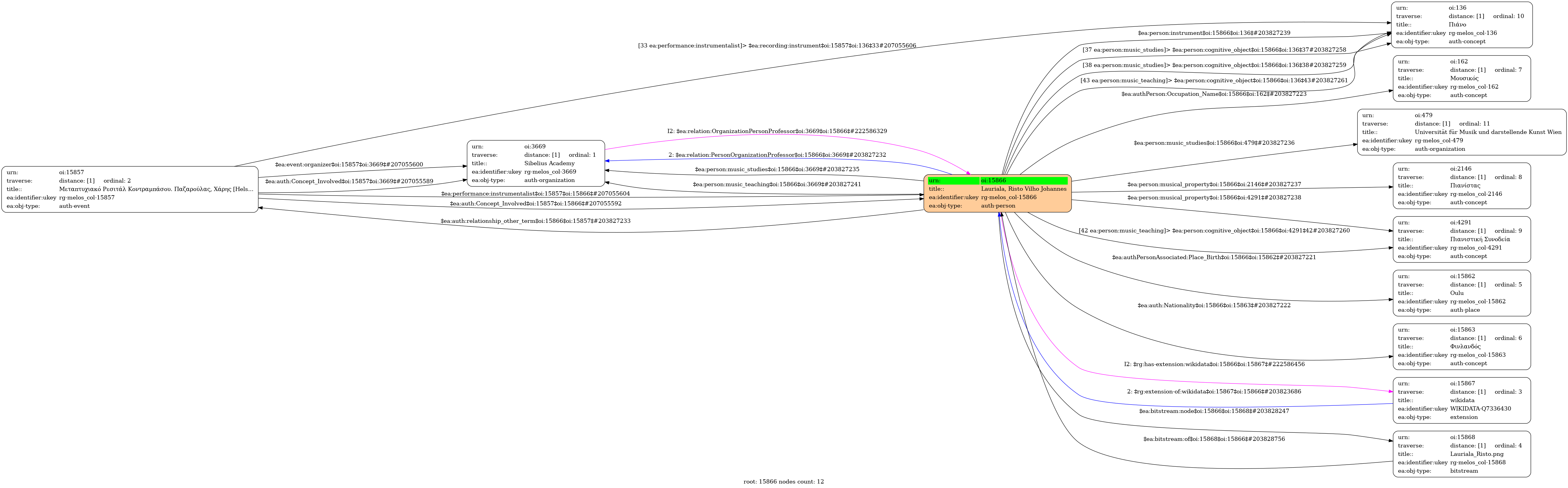
- 21 Νοεμβρίου 1949
- Oulu
- Φινλανδός
- Μουσικός
-
- Sibelius Academy (1962-1972) [Professor Timo Mikkilä] - Τίτλος σπουδών: Δίπλωμα επιπέδου ανωτάτης σχολής - Γνωστικό αντικείμενο: Πιάνο
- Universität für Musik und darstellende Kunst Wien (1972-1974) [Professor Dieter Weber] - Τίτλος σπουδών: Μεταπτυχιακό - Γνωστικό αντικείμενο: Πιάνο
- Πιανίστας | Πιανιστική Συνοδεία
-
- Sibelius Academy (1982-) - Γνωστικό αντικείμενο: Πιανιστική Συνοδεία
- Sibelius Academy (1982-) - Γνωστικό αντικείμενο: Πιάνο
-
- 1974, First International Prize, Stepanow Piano Competition || 1970, First Prize, Maj Lind Competition, Finland
- Φινλανδικά
- Sibelius Academy (1982-)
- Μεταπτυχιακό Ρεσιτάλ Κοντραμπάσου. Παζαρούλας, Χάρης [Helsinki Music Centre, 16.05.2013, Finland]
- Officia Webpage | Turku Music Festival
-
- Q7336430 ⟶ Risto Lauriala
-
- 2168635 ⟶ Risto Lauriala
-
- 181bec89-fc96-4112-851f-0e56c3f08d99 ⟶ Risto Lauriala (Finnish pianist)
-
- 84149106191968491523 (Personal) ⟶ Lauriala, Risto
- Original: AltSol Company - Rules: RDA
- central
- Risto Lauriala (Αγγλική)
- Finnish classical pianist (Αγγλική)
- Risto Vilho Johannes Lauriala (Αγγλική)
- Risto Lauriala
- 21-11-1949





