Αρκαδία 8, Μιλώ
Arcadia 8, I speak (Αγγλική)
- Φυσικό τεκμήριο (Παρτιτούρα)
-
Arkadia 8, Milo
-
GR-As-MTH-003-Sc-033-194
-
Παρτιτούρα για φωνή
-
Πρωτόλεια
-
Φωνή
-
-
-
Φωτοτυπία χειρογράφου. | Photocopy of manuscript.
-
Ελληνική
-
Αντίγραφο χειρογράφου
-
2 φύλλα | 2 sheets
-
digital.mmb.org.gr
-
Original: Μουσική Βιβλιοθήκη Λίλιαν Βουδούρη - Σύλλογος Οι Φίλοι της Μουσικής
- Σύλλογος Οι Φίλοι της Μουσικής
-
Ψηφιοποιημένη Παρτιτούρα: Αρκαδία 8
(pdf)
Μέγεθος: 0.8 MB
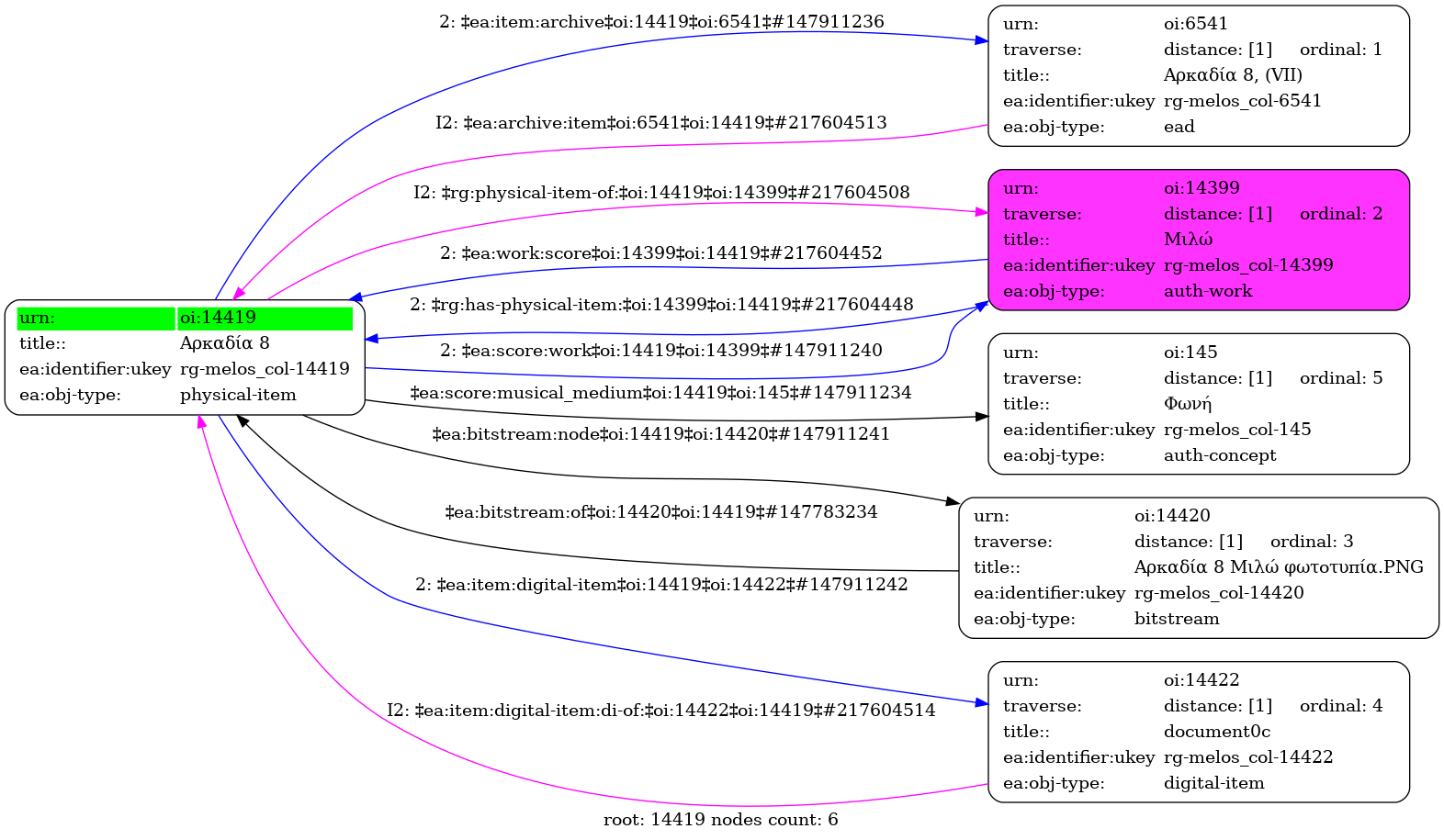
Αρκαδία 8, Μιλώ - Identifier: 14419
Internal display of the 14419 entity interconnections (Node labels correspond to identifiers)

Loading..