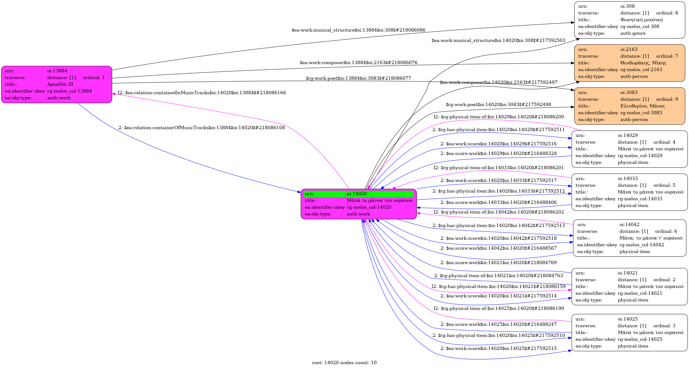
- Έργο (αυτοτελές έργο)
- Ελληνική
- Θεοδωράκης, Μίκης (1925-2021)
- Ελευθερίου, Μάνος (1938-2018)
- Φα ελάσσονα
- Φωνητική μουσική
- 66
- Κούτουλας, Αστέρης. Ο μουσικός Θεοδωράκης: κέιμενα - εργογραφία - κριτικές (1937-1996): ΑΣΤ 189
- Original: Μουσική Βιβλιοθήκη Λίλιαν Βουδούρη - Σύλλογος Οι Φίλοι της Μουσικής
- Ελευθερίου, Μάνος (1938-2018) [Ποιητής]. Αρκαδία III
- Σύλλογος Οι Φίλοι της Μουσικής






