Γλυκοφιλούσα Παναγιά [1968-06]
My sweet virgin (Αγγλική)
- Φυσικό τεκμήριο (Παρτιτούρα)
-
Glykofilousa Panagia
-
GR-As-MTH-003-Sc-032-184
-
Παρτιτούρα για φωνή
-
Πρωτόλεια
-
Φωνή
-
-
-
Ελληνική
-
Ιούνιος 1968
-
Βραχάτι
-
1 φύλλο : Μαύρο μελάνι, μολύβι. | 1 sheet : Black ink, pencil.
-
digital.mmb.org.gr
-
Original: Μουσική Βιβλιοθήκη Λίλιαν Βουδούρη - Σύλλογος Οι Φίλοι της Μουσικής
- Σύλλογος Οι Φίλοι της Μουσικής
-
Ψηφιοποιημένη Παρτιτούρα: Γλυκοφιλούσα Παναγιά
(pdf)
Μέγεθος: 302 kB
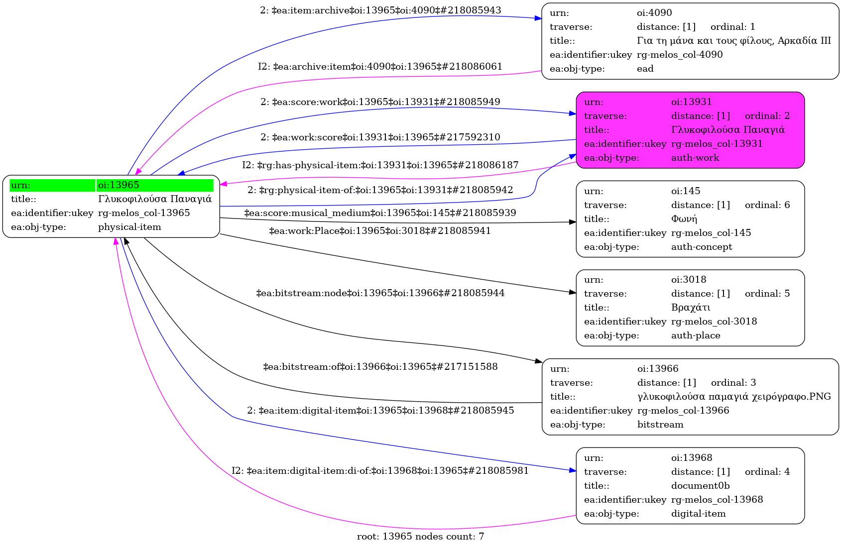
Γλυκοφιλούσα Παναγιά [1968-06] - Identifier: 13965
Internal display of the 13965 entity interconnections (Node labels correspond to identifiers)

Loading..