- Expression
- Recording
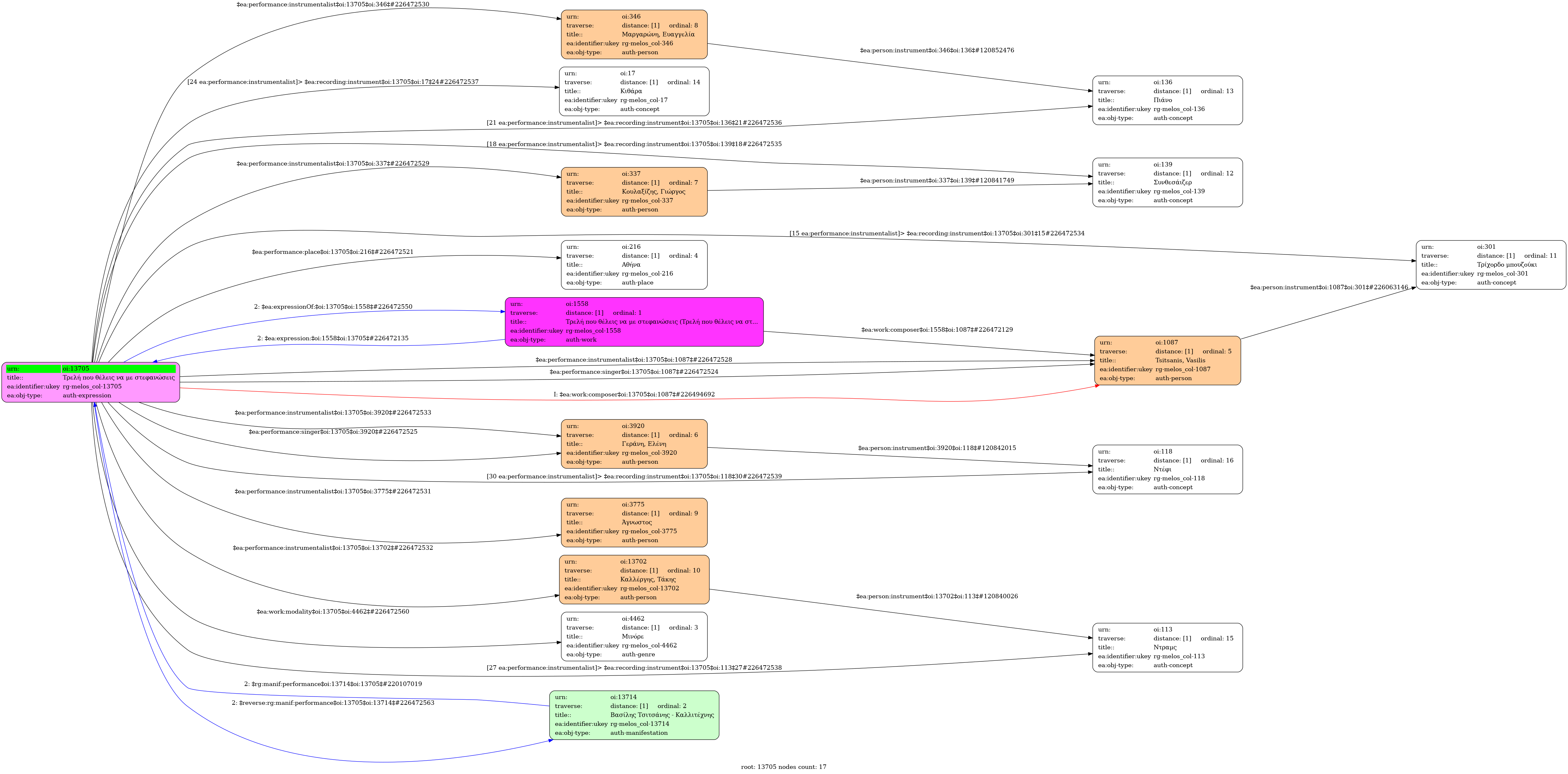
- Greek
- Ζωντανή ηχογράφηση από το κέντρο "Χάραμα" στην Καισαριανή
-
- Live
- 1977-1982
- Tsitsanis, Vassilis (1915-1984) [1st voice] | Yerani, Eleni [2nd voice]
- Tsitsanis, Vassilis (1915-1984) [Three-string bouzouki] | Κουλαξίζης, Γιώργος [Synthesizer] | Margaroni, Evangelia [Piano] | Unknown [Guitar] | Kalleryis, Takis [Drum set] | Yerani, Eleni [Tambourine]
-
- E minor
- Minore (Mode)
-
- yes
-
- 00' 20''
-
- 4' 21''
-
- 2/4
- Quarter note ~ 46
- Chasapikos
- University of Ioannina

