- Έκφραση
 - Ηχογράφηση
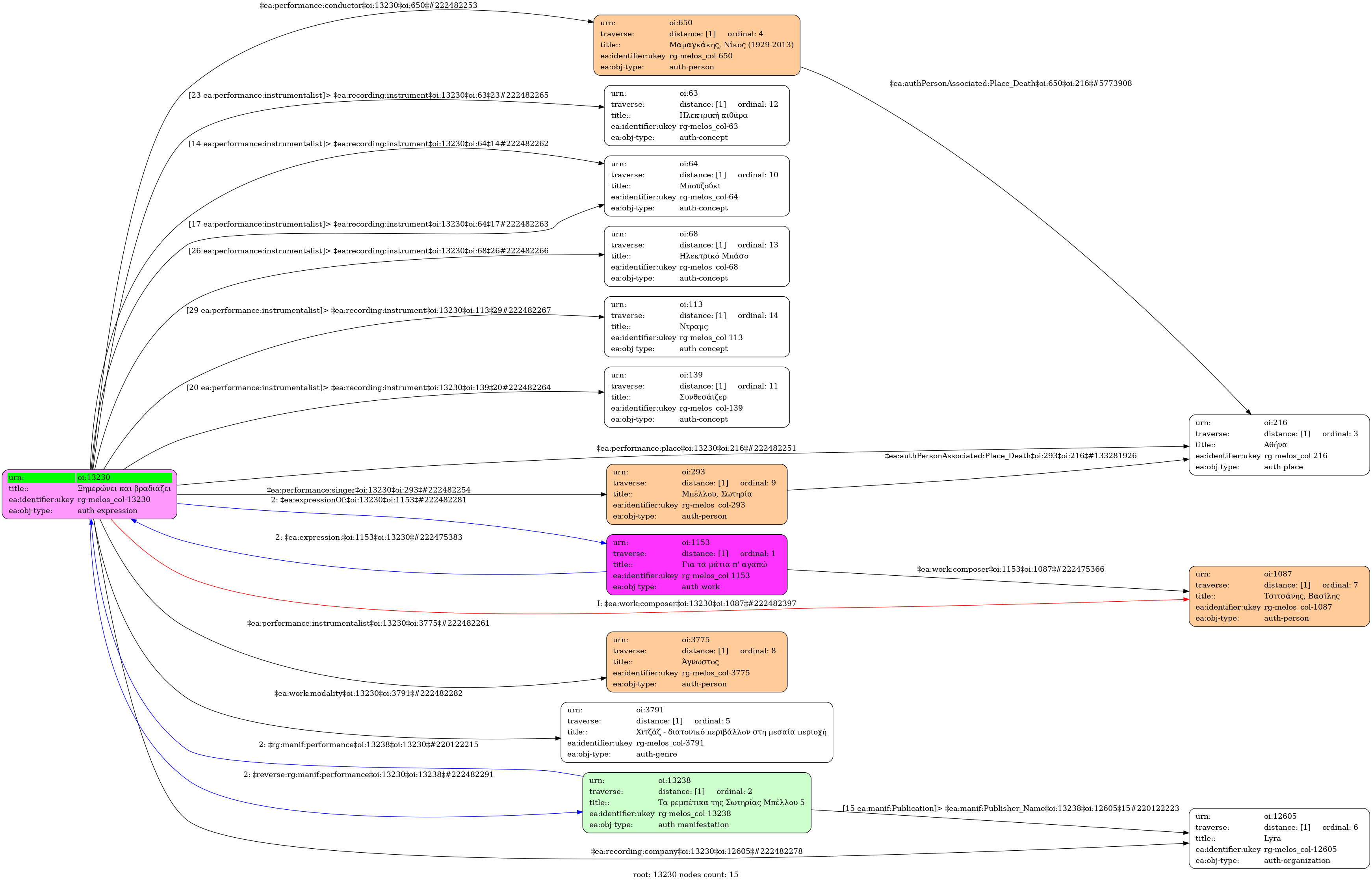
 - Ελληνική
 - 
        
        
- Studio
 
 - 1973
 - Μπέλλου, Σωτηρία (1921-1997)
 - Άγνωστος [Μπουζούκι] | Άγνωστος [Μπουζούκι] | Άγνωστος [Συνθεσάιζερ] | Άγνωστος [Ηλεκτρική κιθάρα] | Άγνωστος [Ηλεκτρικό Μπάσο] | Άγνωστος [Ντραμς]
 - 
        
        
- Φα♯ μείζονα
 
 - Χιτζάζ - διατονικό περιβάλλον στη μεσαία περιοχή
 - 
        
        
- Όχι
 
 - 
        
        
- 1543/193/73
 
 - 
        
        
- 2' 57''
 
 - 
        
        
- 
                           Ξηµερώνει και βραδιάζει πάντα στον ίδιο το σκοπό
φέρτε µου να πιω το ακριβότερο πιοτό
εγώ πληρώνω τα µάτια π’ αγαπώΣαν με βλέπεις ταβερνιάρη να σπάω να παραµιλώ
μη µε κατακρίνεις µη µε παίρνεις για τρελό
εγώ πληρώνω τα µάτια π’ αγαπώ
Η καρδιά µου φλόγες βγάζει τρέχουν τα δάκρυα βροχή
σίγουρα θα πάµε µια και φτάσαµε ως εκεί
εσύ στο χώµα κι εγώ στη φυλακή 
 - 
                           
 - 
    
     
- 2/4
 - Quarter note ~ 99
 - Χασάπικος
 
 - 
        
		
 - Πανεπιστήμιο Ιωαννίνων
 

