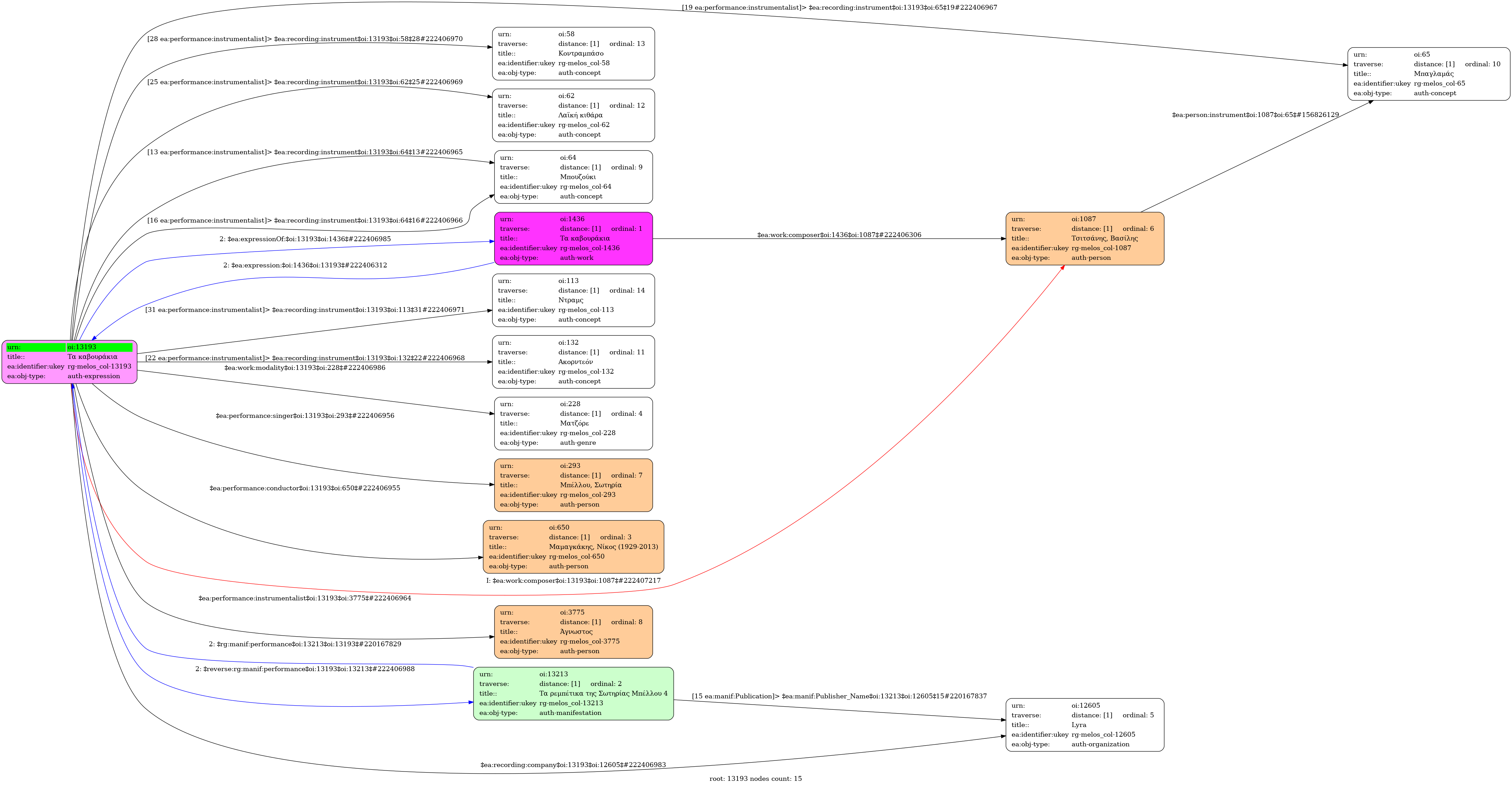
- Expression
- Recording
- Greek
-
- Studio
- 1971
- Bellou, Sotiria (1921-1997)
- Unknown [Bouzouki] | Unknown [Bouzouki] | Unknown [Baglamas] | Unknown [Accordion] | Unknown [Folk guitar] | Unknown [Double bass] | Unknown [Drum set]
-
- D major
- Matzore (Mode)
-
- no
-
- 3' 17''
-
- University of Ioannina

