- Έκφραση
- Ηχογράφηση
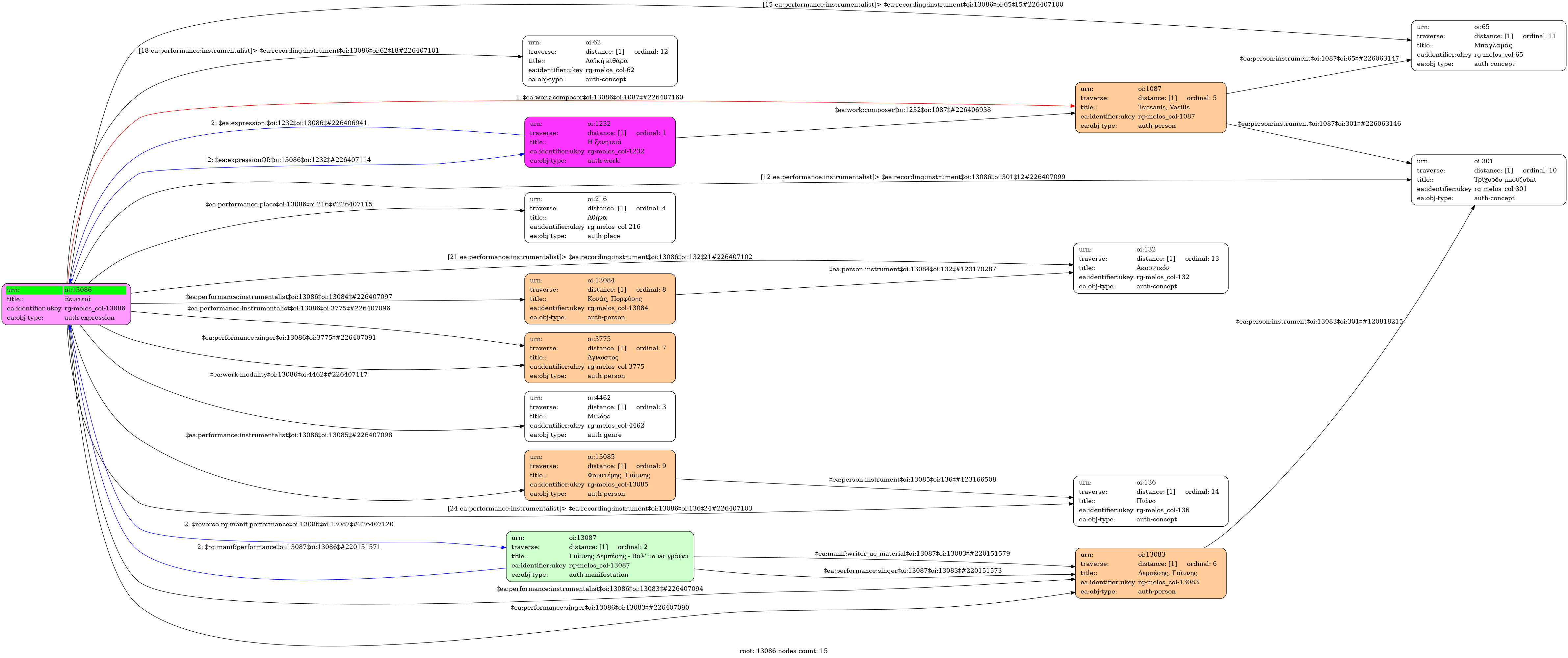
- Ελληνική
-
- Live
- Λεμπέσης, Γιάννης (1956-) [1η φωνή] | Άγνωστος [2η φωνή]
- Λεμπέσης, Γιάννης (1956-) [Τρίχορδο μπουζούκι] | Άγνωστος [Μπαγλαμάς] | Άγνωστος [Λαϊκή κιθάρα] | Κονάς, Πορφύρης [Ακορντεόν] | Φουστέρης, Γιάννης [Πιάνο]
-
- Μι ελάσσονα
- Μινόρε
-
- Όχι
-
- 2' 44''
-
-
Ξενιτεμένος κι έρημος στην ξενιτειά γυρίζω
τις πίκρες και τα βάσανα μπροστά μου αντικρίζωΠόσες φορές βρε μάνα μου θυμήθηκα εσένα
απ’ τα πολλά τα βάσανα που τράβηξα στα ξέναΓια να ξεχάσω, μάνα μου πίνω το κατοστάρι
το δευτερώνω ύστερα και το τριτώνω πάλιΕίναι καημός μανούλα μου είναι μεγάλος πόνος
εδώ μέσα στην ξενιτιά να την περνάω μόνος
-
-
- Πανεπιστήμιο Ιωαννίνων

