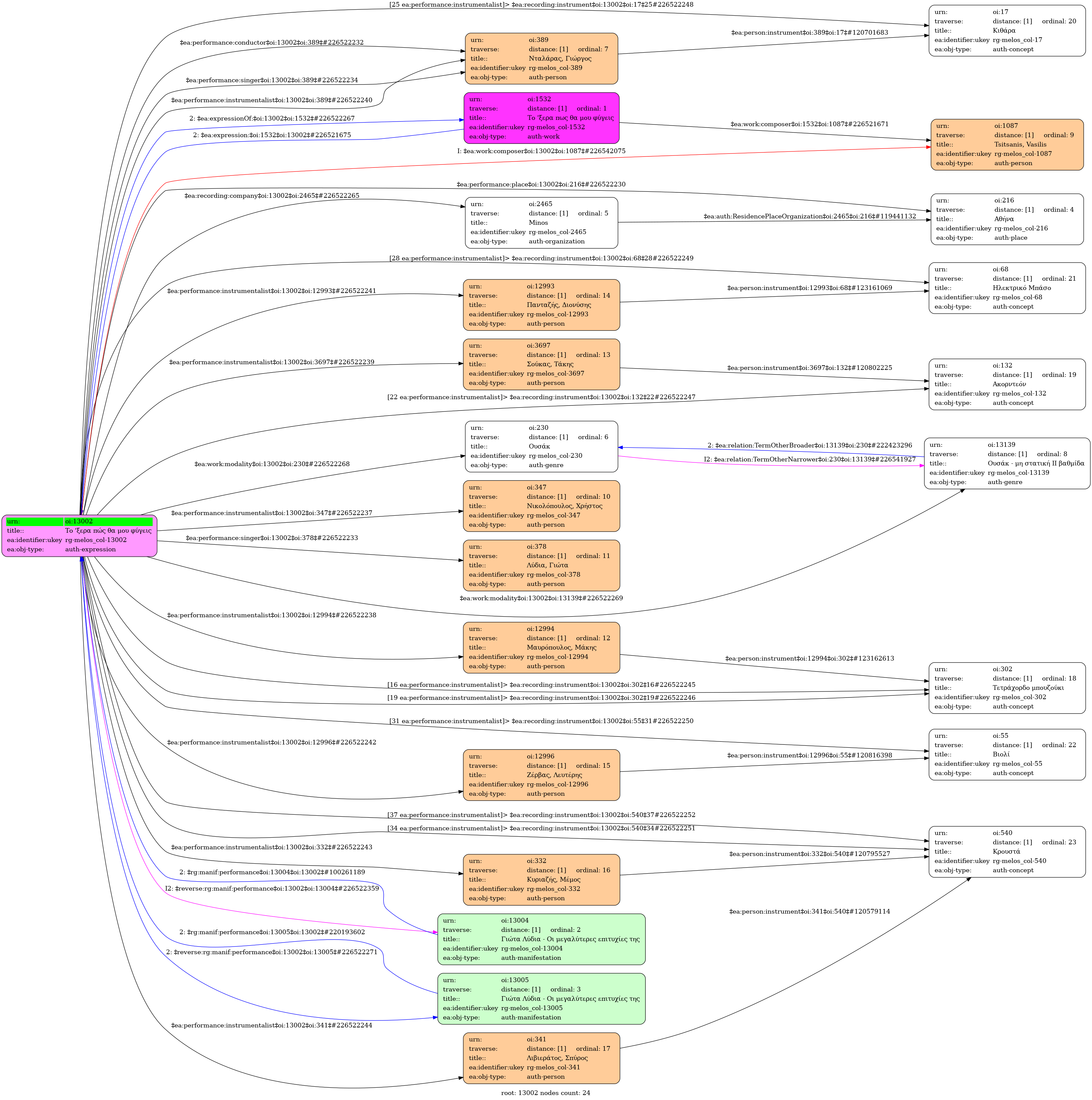
Το 'ξερα πώς θα μου φύγεις / Lydia, Giota (1934-) [1984]
- Expression
-
Recording
-
-
-
Greek
-
-
-
1984 [περίπου]
-
Lydia, Giota (1934-)
[1st voice] |
Daralas, George (1949-)
[2nd voice]
-
Nikolopoulos, Christos (1947-)
[Four-string bouzouki] |
Mauropoulos, Makis
[Four-string bouzouki] |
Soukas, Takis (1940-)
[Accordion] |
Daralas, George (1949-)
[Guitar] |
Pantazis, Dionysis
[Electric Bass] |
Zervas, Lefteris
[Violin] |
Kiriazis, Memos
[Percussions] |
Livieratos, Spyros
[Percussions]
-
-
Ussak | Ussak - non static II degree
-
-
-
-
-
- University of Ioannina
Το 'ξερα πώς θα μου φύγεις / Λύδια, Γιώτα [1984] - Identifier: 13002
Internal display of the 13002 entity interconnections (Node labels correspond to identifiers)

Loading..