- Έκφραση
- Ηχογράφηση
- Ελληνική
-
- Studio
- 1975
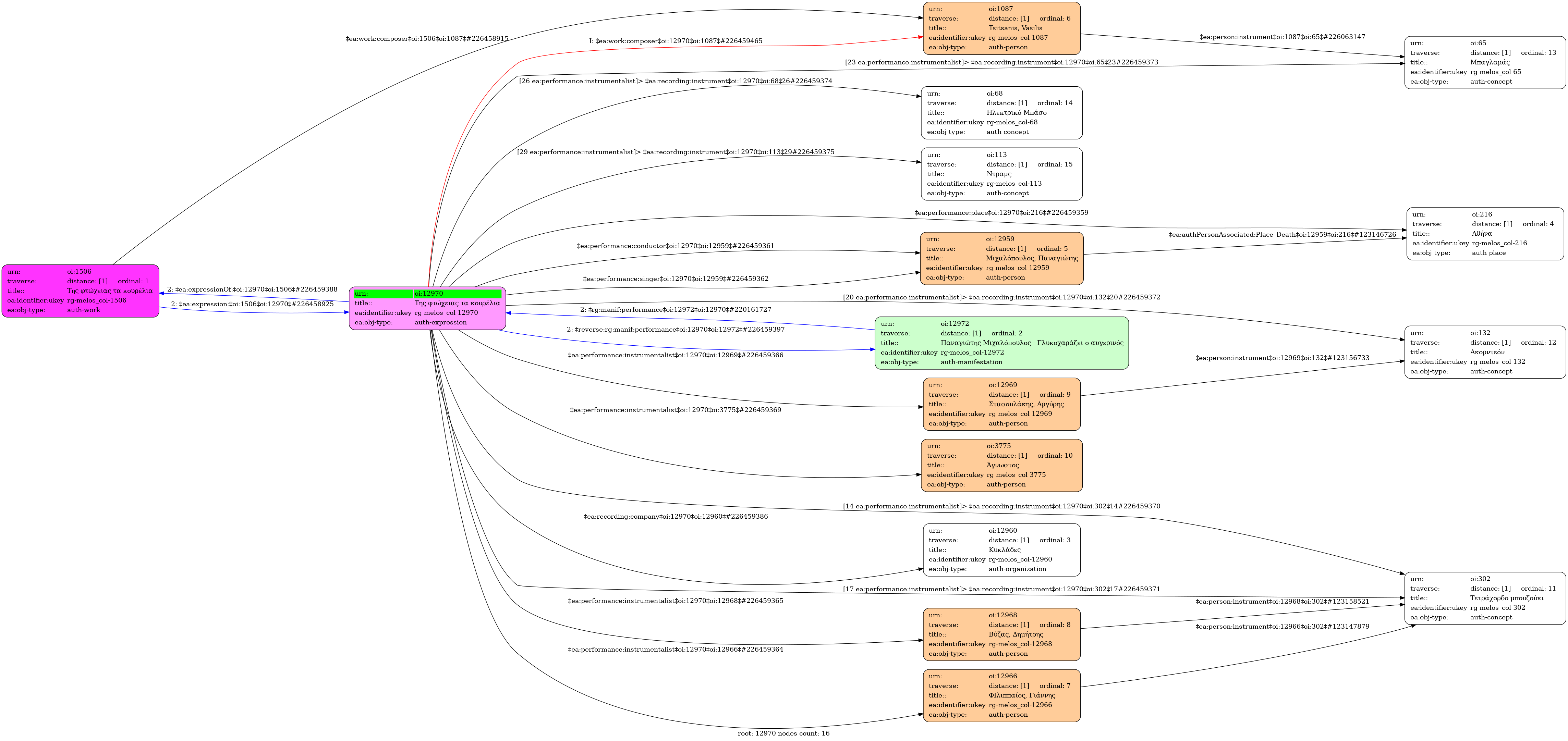
- Μιχαλόπουλος, Παναγιώτης (1924-1992)
- ΦΙλιππαίος, Γιάννης [Τετράχορδο μπουζούκι] | Βύζας, Δημήτρης [Τετράχορδο μπουζούκι] | Στασουλάκης, Αργύρης [Ακορντεόν] | Άγνωστος [Μπαγλαμάς] | Άγνωστος [Ηλεκτρικό Μπάσο] | Άγνωστος [Ντραμς]
-
- Ρε μείζονα
-
- Όχι
-
- 3' 05''
-
-
Φτώχεια που µε κουρέλιασες µε νύχια µατωµένα
µες τα πολλά σου θύµατα γράψε κι ακόµα ένα
Φτώχεια κι αν έχεις θύµατα κρύβεις καρδιές µ' αισθήµαταΜέσα στης φτώχειας το µπαξέ είµαι κι εγώ λουλούδι
ποτίζομαι µε δάκρυα και µε πικρό τραγούδιΦτώχεια κι αν έχεις θύµατα κρύβεις καρδιές µ' αισθήµατα
Φτωχολογιά στον πόνο σου καθόλου δεν σε νοιάζει
και τα κουρέλια που φορείς µε γέλιο τα σκεπάζεις
Φτώχεια κι αν έχεις θύµατα κρύβεις καρδιές µ' αισθήµατα
-
-
- 9/8
- Eighth note ~ 65
- Ζεϊμπέκικος
-
- Πανεπιστήμιο Ιωαννίνων

