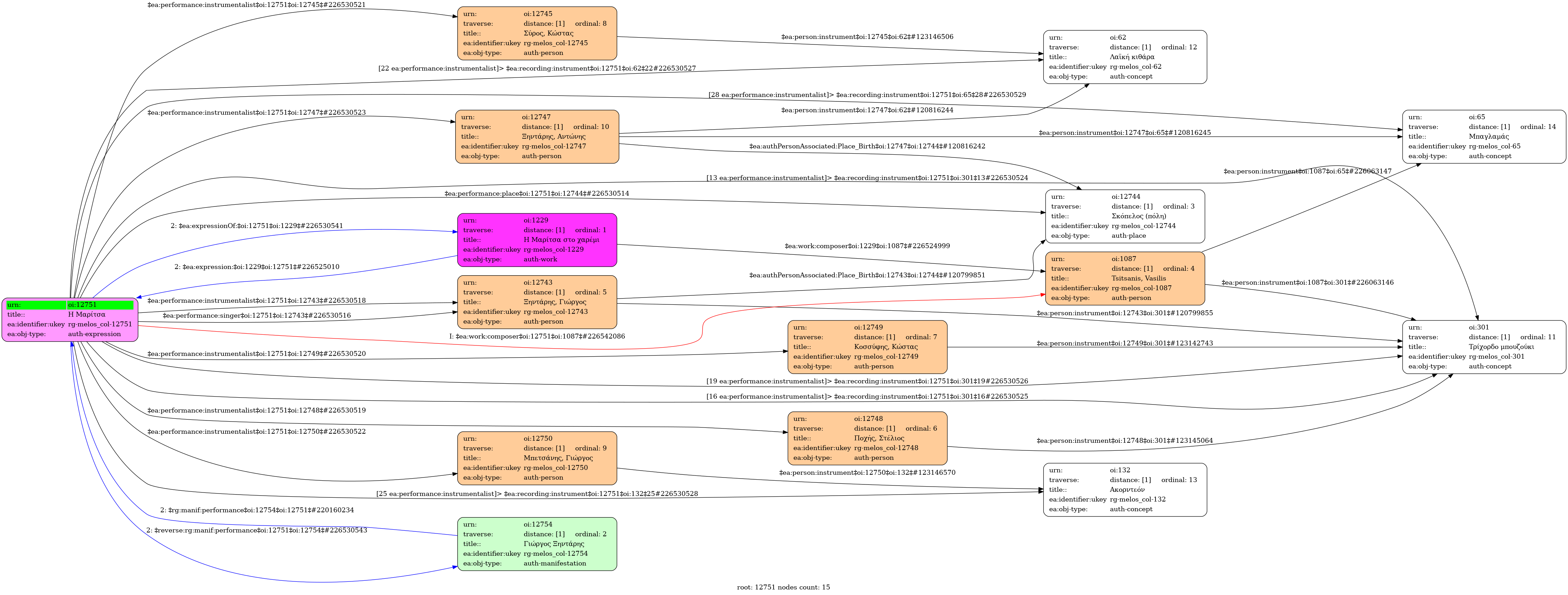
Η Μαρίτσα / Ξηντάρης, Γιώργος [2001]

  1. Έκφραση
  2. Ηχογράφηση
  3. Ελληνική
    • Live
  4. 2001
  5. Ξηντάρης, Γιώργος (1952-) [1η φωνή]
  6. Ξηντάρης, Γιώργος (1952-) [Τρίχορδο μπουζούκι] | Ποχής, Στέλιος [Τρίχορδο μπουζούκι] | Κοσσύφης, Κώστας [Τρίχορδο μπουζούκι] | Σύρος, Κώστας [Λαϊκή κιθάρα] | Μπετσάνης, Γιώργος [Ακορντεόν] | Ξηντάρης, Αντώνης (1987-) [Μπαγλαμάς]
    • Ρε μείζονα
    • Όχι
    • 3' 27''
    • Πάρε βόλτα κι έλα απόψε στις οκτώµισι µ’ εννιά
      µες στου Μάριου θα µε βρεις καθισµένο στη γωνιά
       
      Ωχ κοπελίτσα µου καλέ Μαρίτσα µου
      θα σε κάνω πριγκηπέσα στο δικό µου τον οντά
      µε χανούµια θα χορεύεις κοπελίτσα µου γλυκιά
      και θ’ ακούσεις του Τσιτσάνη την πλανεύτρα τη πενιά

      Θα’ σαι πρώτη στο χαρέµι µέσα στις χανούµισσες
      θα’ σαι πρώτη στο χαρέµι µέσα στις χανούµισσες

      Ωχ κοπελίτσα µου καλέ Μαρίτσα µου
      σκλάβες θα σε προσκυνάνε από κάθε µια φυλή
      κι αραπάδες θα’ χεις χίλιους για σωµατοφυλακή
      και θα έχεις τον Ξηντάρη συντροφιά σου τακτική
  7. Πανεπιστήμιο Ιωαννίνων