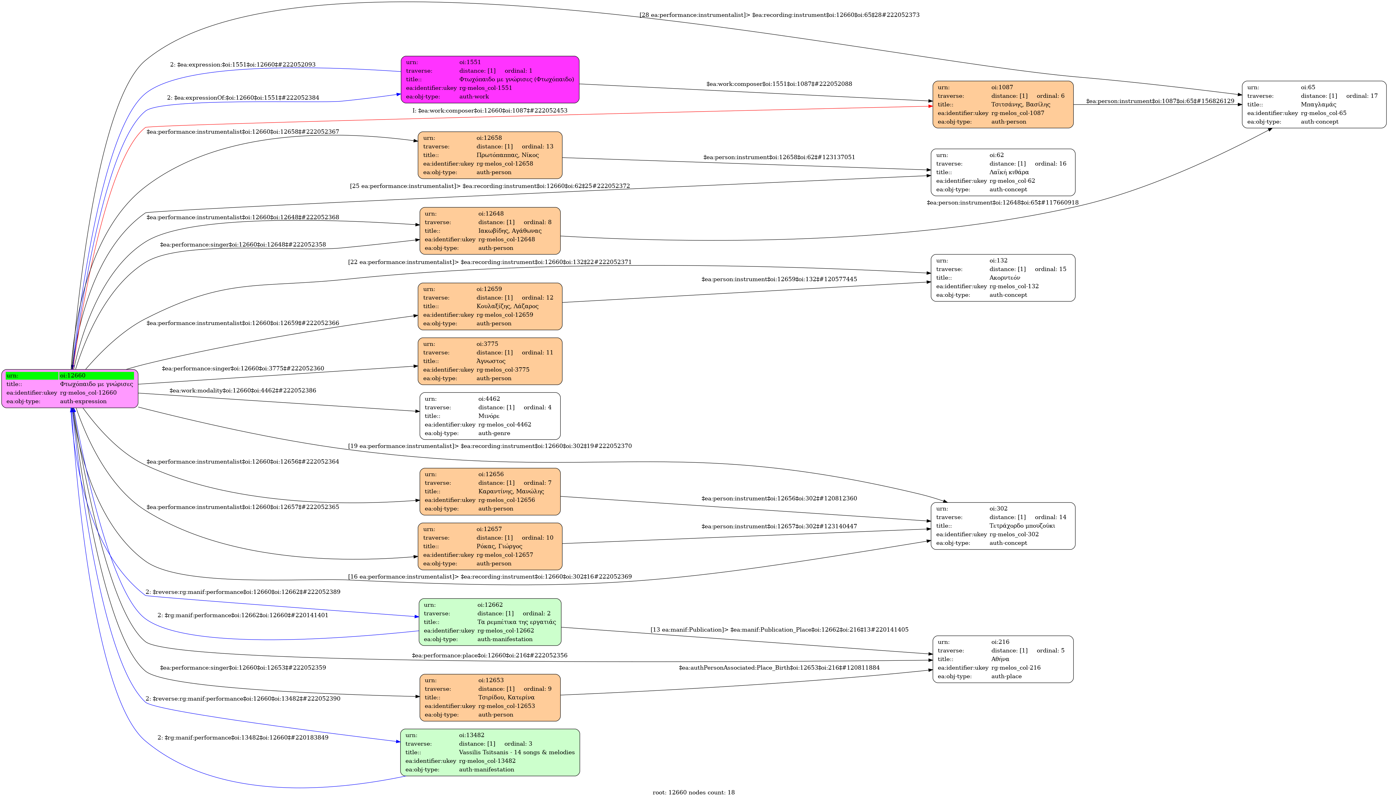
- Έκφραση
- Ηχογράφηση
- Ελληνική
-
- Studio
- 2000 [περίπου]
- Ιακωβίδης, Αγάθωνας (1955-2020) [1η φωνή] | Τσιρίδου, Κατερίνα (1974-) [2η φωνή] | Άγνωστος [3η φωνή]
- Καραντίνης, Μανώλης (1966-) [Τετράχορδο μπουζούκι] | Ρόκας, Γιώργος [Τετράχορδο μπουζούκι] | Κουλαξίζης, Λάζαρος (1934-) [Ακορντεόν] | Πρωτόπαππας, Νίκος [Λαϊκή κιθάρα] | Ιακωβίδης, Αγάθωνας (1955-2020) [Μπαγλαμάς]
-
- Σολ ελάσσονα
- Μινόρε
-
- Όχι
-
- 2' 52''
-
-
Φτωχόπαιδο µε γνώρισες κι από µικρός στην πιάτσα
παλεύω µε τα µπράτσα στα σίδερα στα γράσα
κι όπου νυχτώσω και βρεθώ
Κι αν κάθε βράδυ ξενυχτώ στη ρόδα στο τιµόνι
µη µου παραπονιέσαι και µη στεναχωριέσαι
που µένεις πάντα µοναχή
Σ’ αυτήν την δύσκολη ζωή δε λείπουν τα στραπάτσα
γι’ αυτό κι εγώ στην πιάτσα παλεύω µε τα µπράτσα
για σένα αγάπη µου γλυκιά
-
-
- Πανεπιστήμιο Ιωαννίνων

