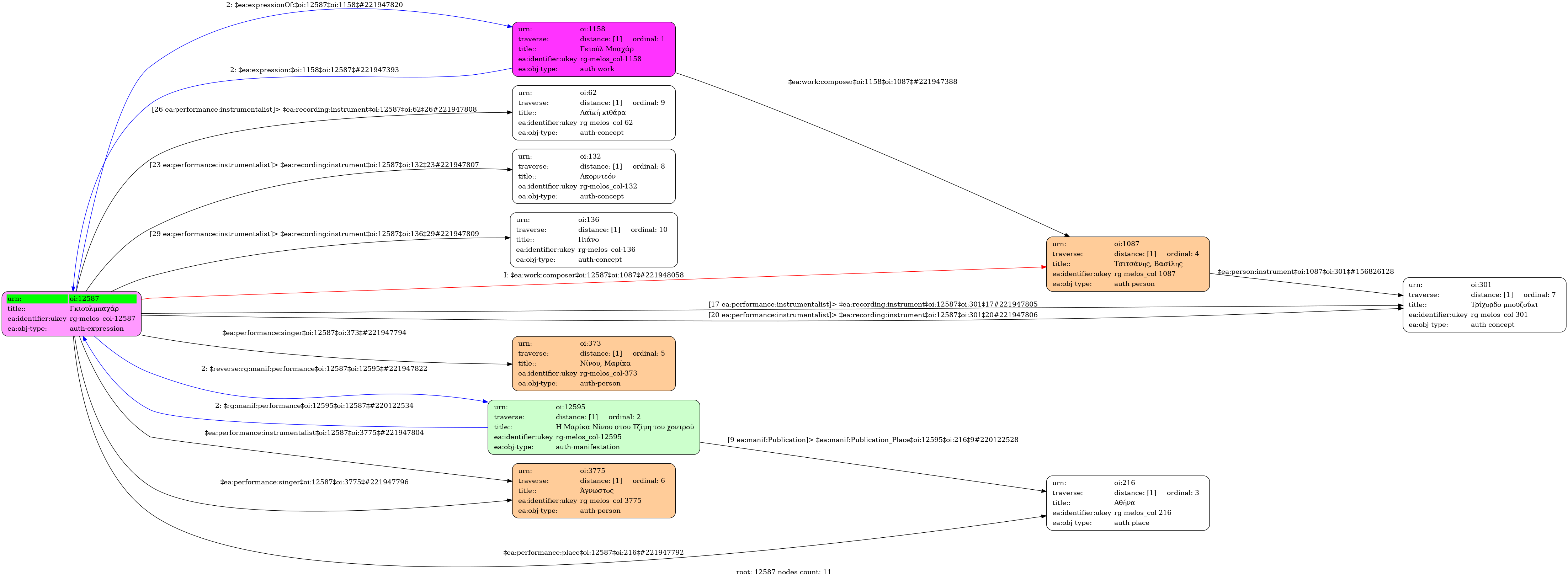
- Έκφραση
- Ηχογράφηση
- Ελληνική
-
- Live
- 1955
- Νίνου, Μαρίκα (1922-1957) | Άγνωστος [2η φωνή] | Άγνωστος [3η φωνή]
- Άγνωστος [Τρίχορδο μπουζούκι] | Άγνωστος [Τρίχορδο μπουζούκι] | Άγνωστος [Ακορντεόν] | Άγνωστος [Λαϊκή κιθάρα] | Άγνωστος [Πιάνο]
-
- Λα μείζονα
-
- Όχι
-
- 3' 47''
-
-
Κάποια βραδιά μαγική μέσα στο Μισίρι την είδα
ήταν ‘ξωτική ομορφιά η Γκιουλμπαχάρ η γλυκιάΓιαραμπίμ το γιαχαμπί γιαραμπίμ το γιαχαβάχ
αχ λουλούδι μου Γκιούλμπαχαρ αράπ χαβάς γιαβάς γιαβάς
μου το ’χες πει με φιλιά σαν σε κρατούσα αγκαλιάΣκλάβος στο γλυκό της φιλί είμαι στο σεβντά της δεμένος
κλαίω, νοσταλγώ και πονώ την Γκιουλμπαχάρ δεν ξεχνώΓιαραμπίμ το γιαχαμπί γιαραμπίμ το γιαχαβάχ
αχ λουλούδι μου Γκιούλμπαχαρ αράπ χαβάς γιαβάς γιαβάς
μου το ’χες πει με φιλιά σαν σε κρατούσα αγκαλιά
-
-
- Πανεπιστήμιο Ιωαννίνων

