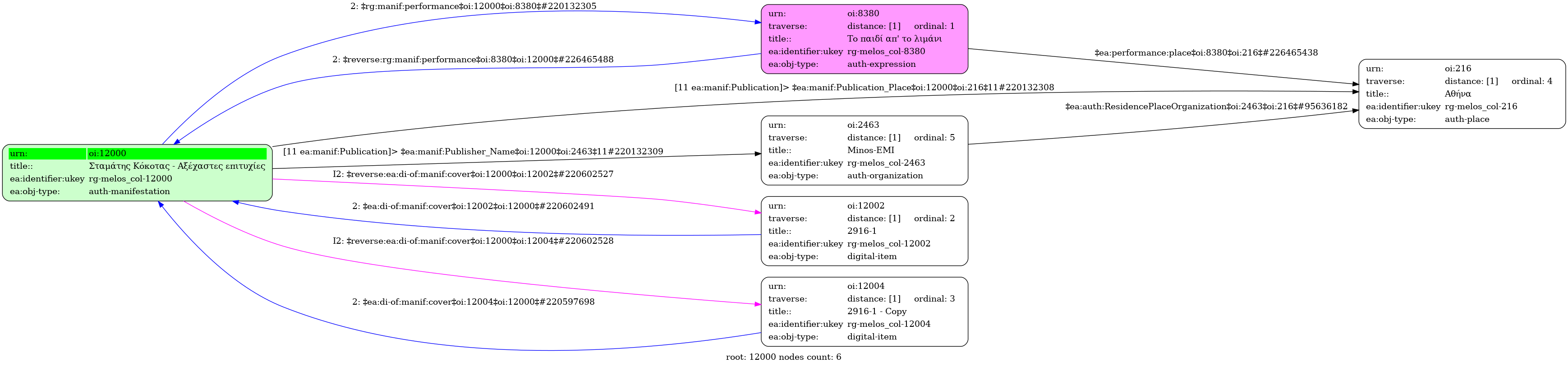
Σταμάτης Κόκοτας - Αξέχαστες επιτυχίες
- Έκδοση
-
CD
-
Ελληνική
-
14C 045 712312
-
1
-
Αθήνα
-
Minos-EMI
-
- Πανεπιστήμιο Ιωαννίνων
-
Ψηφιοποιημένη Φωτογραφία: Σταμάτης Κόκοτας - Αξέχαστες επιτυχίες
(jpg) [back]
Μέγεθος: 139 kB
-
Ψηφιοποιημένη Φωτογραφία: Σταμάτης Κόκοτας - Αξέχαστες επιτυχίες
(jpg) [front]
Μέγεθος: 76 kB
Σταμάτης Κόκοτας - Αξέχαστες επιτυχίες - Identifier: 12000
Internal display of the 12000 entity interconnections (Node labels correspond to identifiers)

Loading..