Τεκμήρια 1 εώς 4 από 4
- Έκδοση
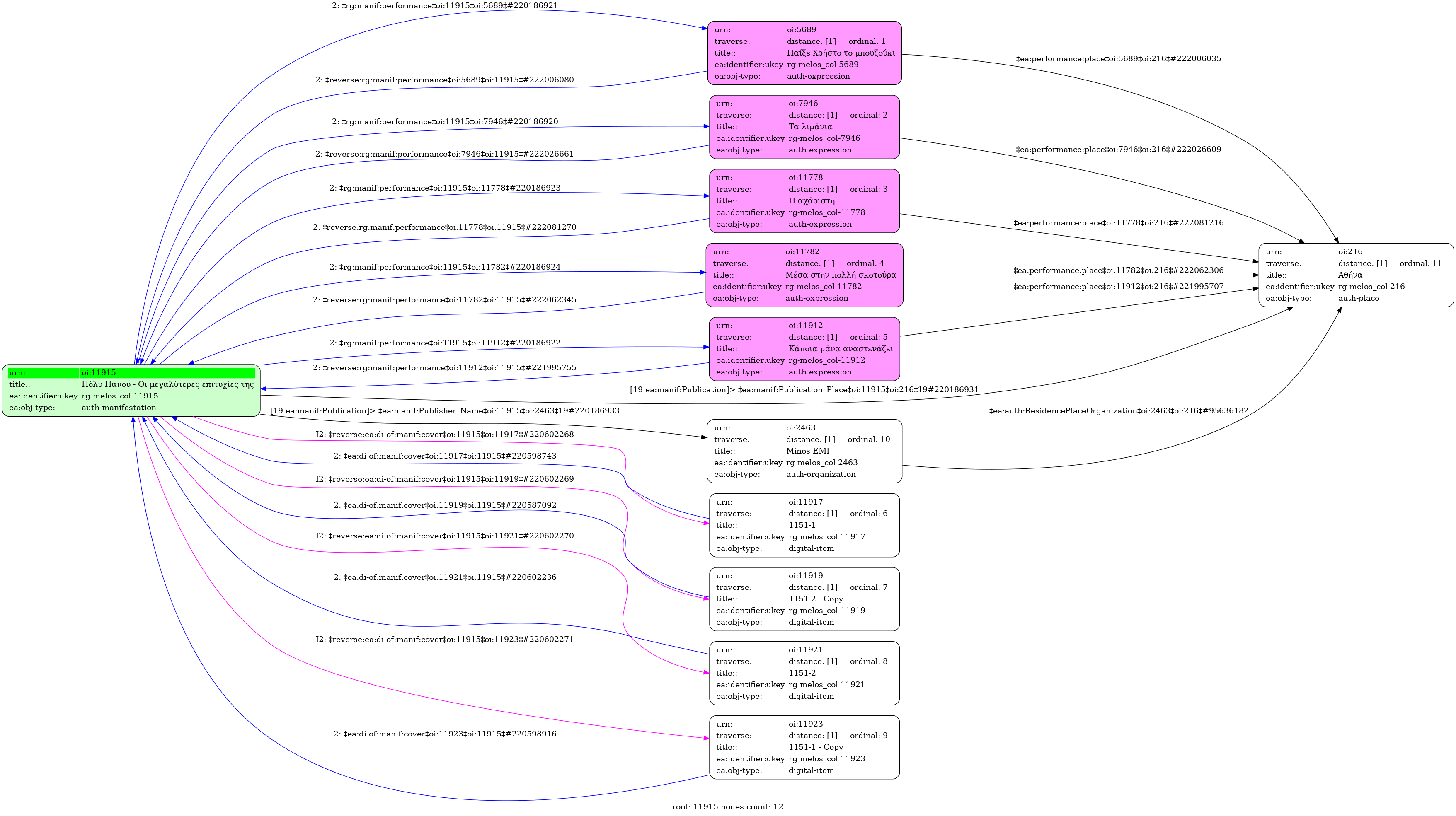
- CD
- Ελληνική
- 7243 5 37269 2 8
- 1
- Αθήνα
- Minos-EMI
-
- Τα λιμάνια / Πάνου, Πόλυ [1962] - Αύξων αριθμός: 1
- Παίξε Χρήστο το μπουζούκι / Πάνου, Πόλυ [1961] - Αύξων αριθμός: 5
- Κάποια μάνα αναστενάζει / Πάνου, Πόλυ [1962] - Αύξων αριθμός: 7
- Η αχάριστη / Διονυσίου, Στράτος [1960] - Αύξων αριθμός: 8
- Μέσα στην πολλή σκοτούρα / Πάνου, Πόλυ [1961] - Αύξων αριθμός: 11
- Πανεπιστήμιο Ιωαννίνων





