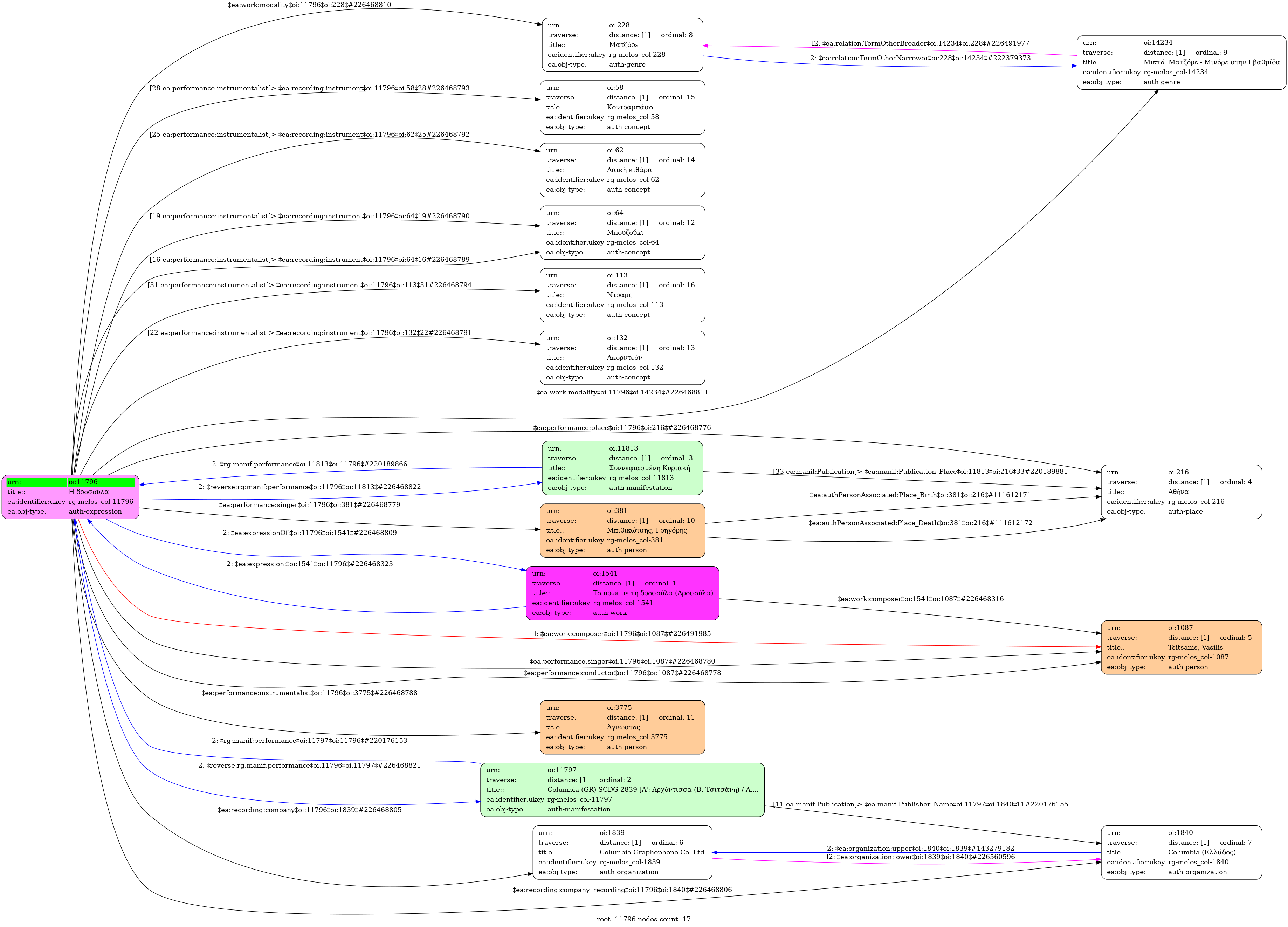
- Expression
- Recording
-
- I drosoúla
- Greek
-
- Studio
- 26 November 1960
- Bithikotsis, Grigoris (1922-2005) [1st voice] | Tsitsanis, Vassilis (1915-1984) [2nd voice]
- Unknown [Bouzouki] | Unknown [Bouzouki] | Unknown [Accordion] | Unknown [Folk guitar] | Unknown [Double bass] | Unknown [Drum set]
-
- F minor
- Matzore (Mode) | Mixed: Matzore - Minore (both in the tonic)
-
- no
-
- 7XCG 801
-
- 3' 09''
-
- 9/8
- Eighth note ~ 67
- Zeibekikos
-
- University of Ioannina

