- Έκφραση
- Ηχογράφηση
-
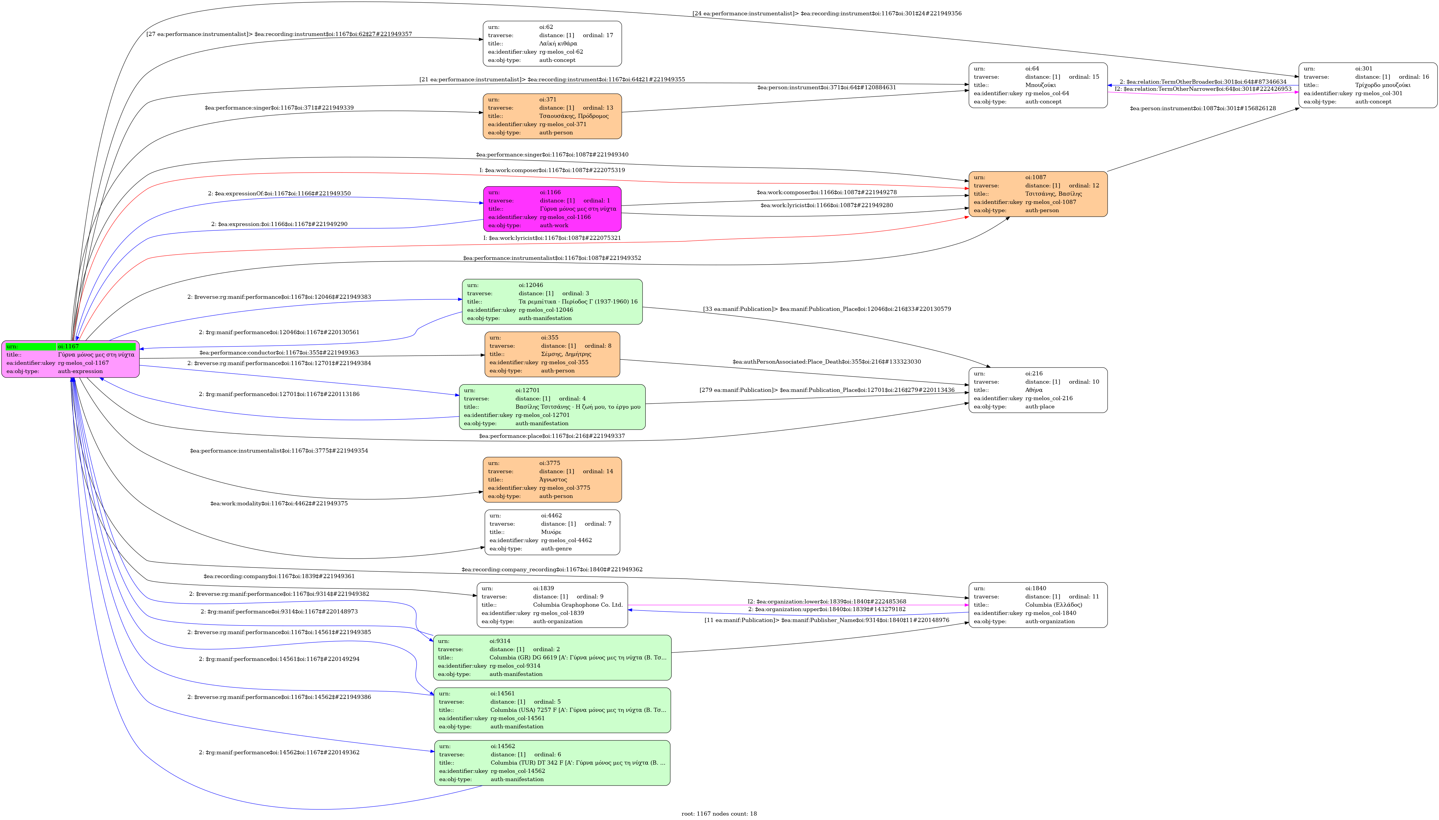
- Yírna mónos mes sti níkhta
- Ελληνική
-
- Studio
- 18 Νοεμβρίου 1946
- Τσαουσάκης, Πρόδρομος (1919-1979) [1η φωνή] | Τσιτσάνης, Βασίλης (1915-1984) [2η φωνή]
- Τσιτσάνης, Βασίλης (1915-1984) [Μπουζούκι] | Άγνωστος [Τρίχορδο μπουζούκι] | Άγνωστος [Λαϊκή κιθάρα]
-
- Σολ ελάσσονα
- Μινόρε
-
- Όχι
-
- CG 2199-1
-
- 03' 02''
-
-
Γύρνα μόνος μέσ’ τη νύχτα γύρισε να ξεχαστείς
κι αν σε πλήγωσε μια πονηρή άσ’ την να υποφέρει την τρελήΤο μεράκι σου θα σβήσει στη ρεμπέτικη βραδιά
τα μπουζούκια παίζουνε γλυκά δώσε βάση φίλε στη πενιά
Κι όταν την αυγή μαχμούρης απ’ τα πέριξ θα γυρνάς
γιοματάρι μαύρο και Μαρκό θα σου φέρουν ζάλη στο μυαλό
-
-
- 9/8
- Eighth note ~ 86
- Ζεϊμπέκικος
-
-
- Columbia (GR) DG 6619 [Α': Γύρνα μόνος μες τη νύχτα (Β. Τσιτσάνη) / Πρ. Τσαουσάκης, Β. Τσιτσάνης] - [Β' Μάγισσα της Βαγδάτης (Β. Τσιτσάνης) / Πρ. Τσαουσάκης, Β. Τσιτσάνης]
- Τα ρεμπέτικα - Περίοδος Γ (1937-1960) 16
- Βασίλης Τσιτσάνης - Η ζωή μου, το έργο μου
- Columbia (USA) 7257 F [Α': Γύρνα μόνος μες τη νύχτα (Β. Τσιτσάνη) / Πρ. Τσαουσάκης, Β. Τσιτσάνης] - [Β' Μάγισσα της Βαγδάτης (Β. Τσιτσάνης) / Πρ. Τσαουσάκης, Β. Τσιτσάνης]
- Columbia (TUR) DT 342 F [Α': Γύρνα μόνος μες τη νύχτα (Β. Τσιτσάνη) / Πρ. Τσαουσάκης, Β. Τσιτσάνης] - [Β' Μάγισσα της Βαγδάτης (Β. Τσιτσάνης) / Πρ. Τσαουσάκης, Β. Τσιτσάνης]
- Πανεπιστήμιο Ιωαννίνων

