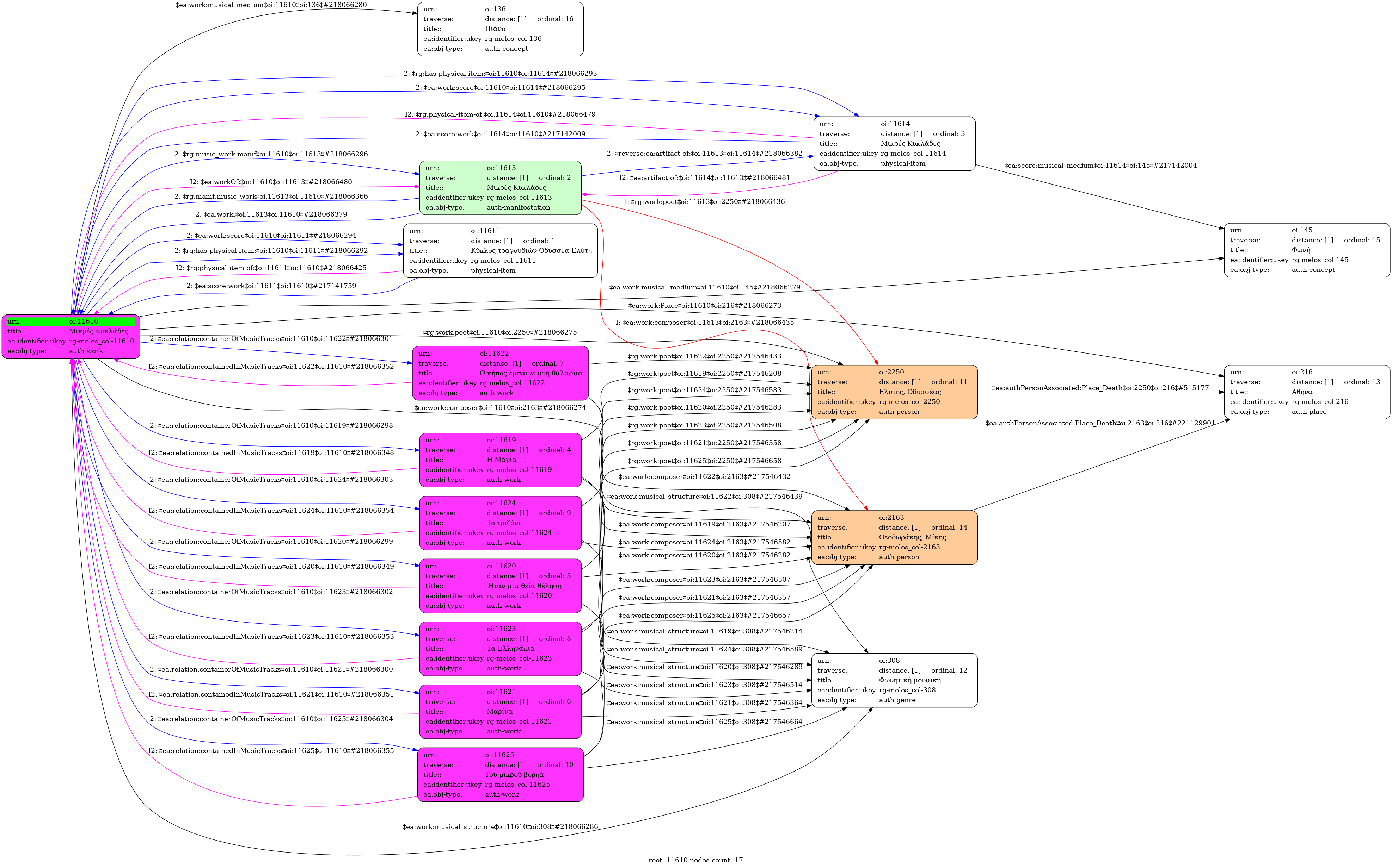
Θεοδωράκης, Μίκης (1925-2021) [Συνθέτης]. Μικρές Κυκλάδες
Little Cyclades (Αγγλική)
- Έργο (αυτοτελές έργο)
-
1963
-
Ελληνική
-
Θεοδωράκης, Μίκης (1925-2021)
-
Ελύτης, Οδυσσέας (1911-1996)
-
Φωνή |
Πιάνο
-
-
- Ο κήπος έμπαινε στη θάλασσα
- Η Μάγια
- Το τριζόνι
- Του μικρού βοριά
- Μαρίνα (Δώσε μου δυόσμο να μυρίσω...)
- Τα 'δατε, τα μάθατε (Ήταν μια θεία θέληση)
- Τα Ελληνάκια
⟶
Ο μουσικός Θεοδωράκης : Κέιμενα - εργογραφία - κριτικές (1937-1996) - Αθήνα: "Νέα Σύνορα" Εκδοτικός Οργανισμός Λιβάνη, 1998 [σ.183]
-
Φωνητική μουσική
-
46
-
Κούτουλας, Αστέρης. Ο μουσικός Θεοδωράκης: κέιμενα - εργογραφία - κριτικές (1937-1996): ΑΣΤ 157
-
Αθήνα
-
-
Original: Μουσική Βιβλιοθήκη Λίλιαν Βουδούρη - Σύλλογος Οι Φίλοι της Μουσικής
-
Θεοδωράκης, Μίκης (1925-2021) [Συνθέτης]. Η Μάγια |
Θεοδωράκης, Μίκης (1925-2021) [Συνθέτης]. Ήταν μια θεία θέληση |
Θεοδωράκης, Μίκης (1925-2021) [Συνθέτης]. Μαρίνα |
Θεοδωράκης, Μίκης (1925-2021) [Συνθέτης]. Ο κήπος έμπαινε στη θάλασσα |
Θεοδωράκης, Μίκης (1925-2021) [Συνθέτης]. Τα Ελληνάκια |
Θεοδωράκης, Μίκης (1925-2021) [Συνθέτης]. Το τριζόνι |
Ελύτης, Οδυσσέας (1911-1996) [Ποιητής]. Του μικρού βορηά
- Σύλλογος Οι Φίλοι της Μουσικής
Θεοδωράκης, Μίκης (1925-2021) [Συνθέτης]. Μικρές Κυκλάδες - Identifier: 11610
Internal display of the 11610 entity interconnections (Node labels correspond to identifiers)

Loading..