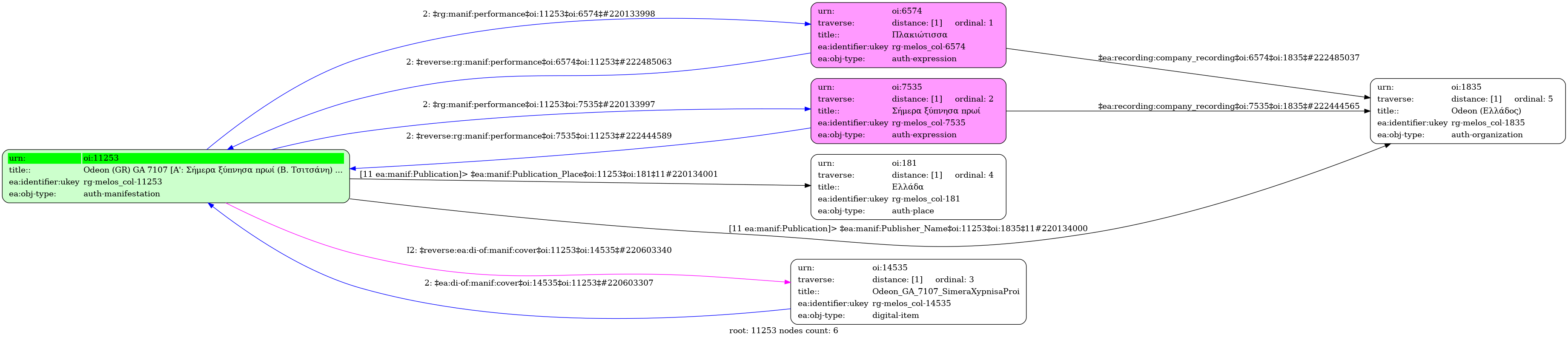
Odeon (GR) GA 7107 [Α': Σήμερα ξύπνησα πρωί (Β. Τσιτσάνη) / Στρ. Παγιουμτζής] - [Β': Πλακιώτισσα (Β. Τσιτσάνη) / Στρ. Παγιουμτζής]
- Έκδοση
-
Δίσκος βινυλίου 78 στροφών
-
Ελληνική
-
GA 7107
-
1
-
Ελλάδα
-
Odeon (Ελλάδος)
-
- Πανεπιστήμιο Ιωαννίνων
-
Ψηφιοποιημένη Φωτογραφία: Odeon (GR) GA 7107 [Α': Σήμερα ξύπνησα πρωί (Β. Τσιτσάνη) / Στρ. Παγιουμτζής] - [Β': Πλακιώτισσα (Β. Τσιτσάνη) / Στρ. Παγιουμτζής]
(jpg) [medium_side_1]
Μέγεθος: 0.7 MB
Odeon (GR) GA 7107 [Α': Σήμερα ξύπνησα πρωί (Β. Τσιτσάνη) / Στρ. Παγιουμτζής] - [Β': Πλακιώτισσα (Β. Τσιτσάνη) / Στρ. Παγιουμτζής] - Identifier: 11253
Internal display of the 11253 entity interconnections (Node labels correspond to identifiers)

Loading..