Skip to main content
Login
Ελληνικά
English
KeMKA
«Central Music Authority Archive»
Main navigation
Search
Acoustic terms
Default
Graph
Performance - Recording
Βιντεοσκόπηση. Μόρος, Θεμιστοκλής. Θρύλος, για κοντραμπάσο και πιάνο / Karagiorgou, Stella [2019]
Entity type
Expression
Content Type
Recording
Composer
Moros, Themistoklis (1910-1988)
Organizer
Northern Greece Conservatory
Recording language
zxx
Collection
Chamber Μusic
Recording type
Live
Place of recording
Kalamaria
Date of recording
21 June 2019
Μουσικός
Karagiorgou, Stella
[
Double bass
] |
Sidiropoulou, Christina
[
Piano
]
Tuning
Solo (F#-B-e-a)
Recording duration
07':05''
Record origin
University of Macedonia
Work of Recording
1
View list
Moros, Themistoklis (1910-1988) [Composer]. Legende, for double bass and piano (arrangement from Suite No.1 for violin and piano)
Αvailable files
Παρτιτούρες. Legende for contrabass and piano [adaptation in D] / Πολίτης Ευγένιος
Βιντεοσκόπηση. Μόρος, Θεμιστοκλής. Θρύλος, για κοντραμπάσο και πιάνο / Καραγιώργου, Στέλλα [2019] -
Identifier:
9648
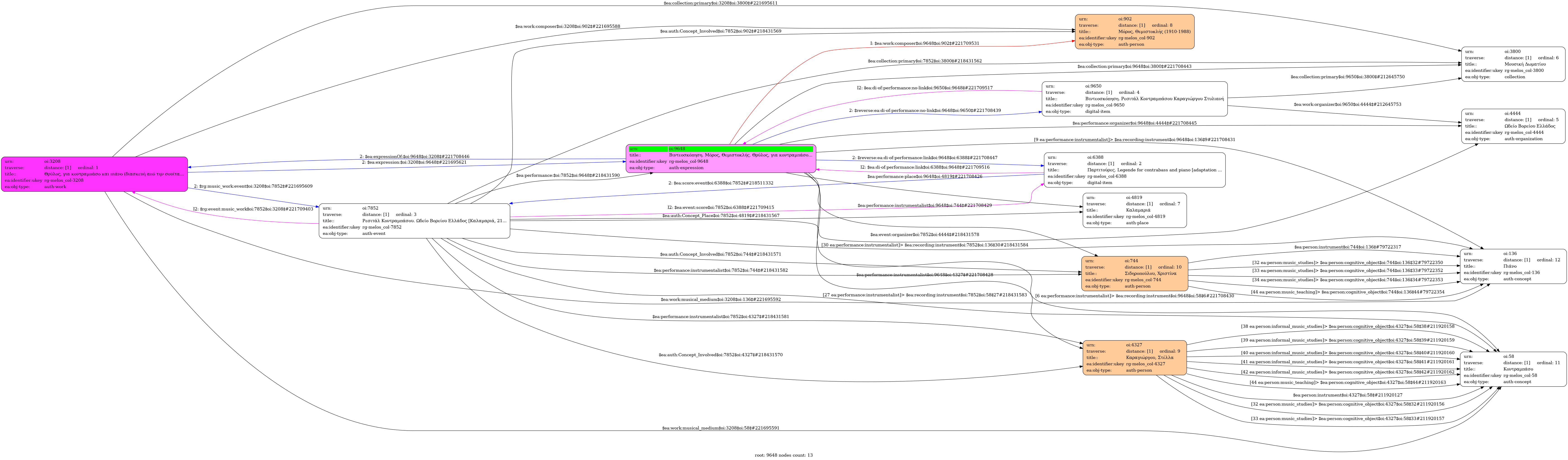
Internal display of the 9648 entity interconnections
(Node labels correspond to identifiers)
Loading..
Legend
Navigation
Info
Loading..
Controls
Freeze
Thaw
Fit
Narrowness
Inferred