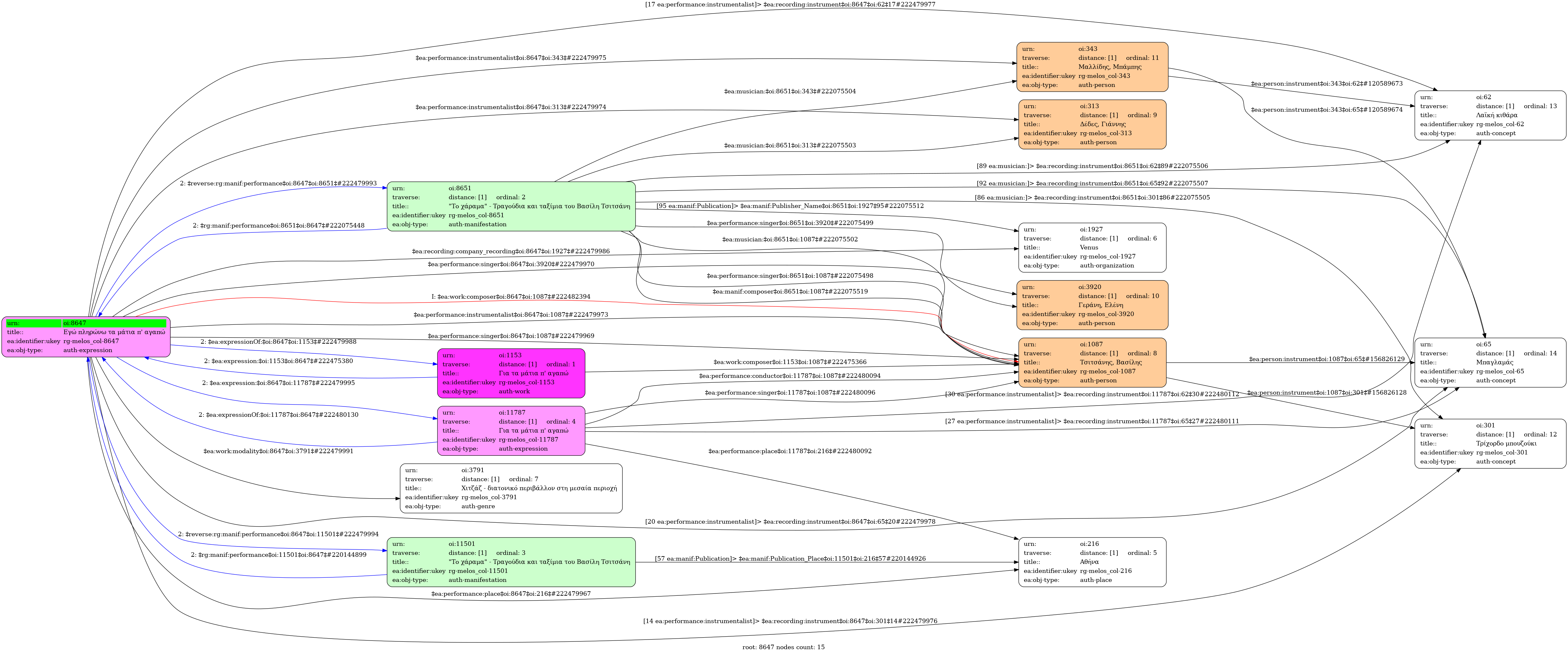
- Expression
- Recording
- Greek
-
- Studio
- 16 February 1980
- Tsitsanis, Vassilis (1915-1984) [1st voice] | Yerani, Eleni [2nd voice]
- Tsitsanis, Vassilis (1915-1984) [Three-string bouzouki] | Dedes, Yannis [Folk guitar] | Μαλλίδης, Μπάμπης [Baglamas]
-
- D major
- Hetzaz - diatonic melodic structure in the dominant
-
- no
-
- 2' 38''
-
- University of Ioannina

