- Expression
- Recording
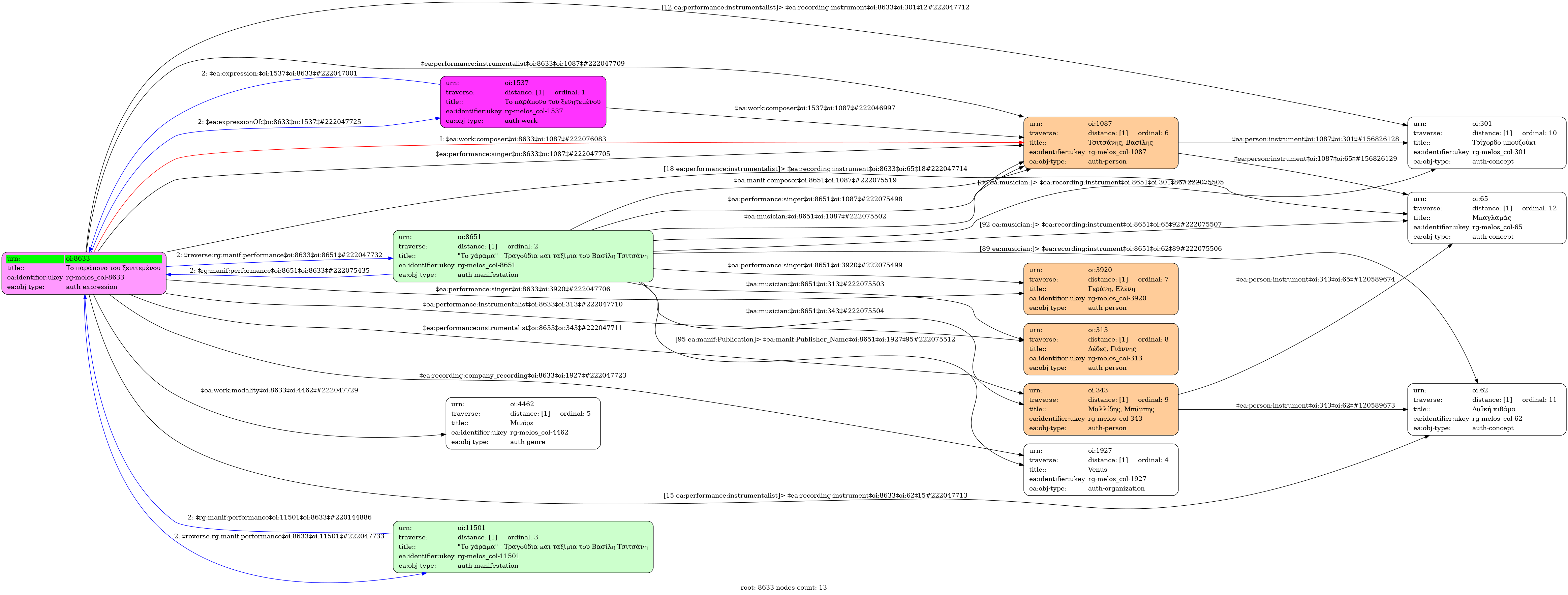
- Greek
-
- Studio
- 16 February 1980
- Tsitsanis, Vassilis (1915-1984) [1st voice] | Yerani, Eleni [2nd voice]
- Tsitsanis, Vassilis (1915-1984) [Three-string bouzouki] | Dedes, Yannis [Folk guitar] | Μαλλίδης, Μπάμπης [Baglamas]
-
- D minor
- Minore (Mode)
-
- yes
-
- 0' 40''
-
- 3' 16''
-
- University of Ioannina

