- Expression
- Recording
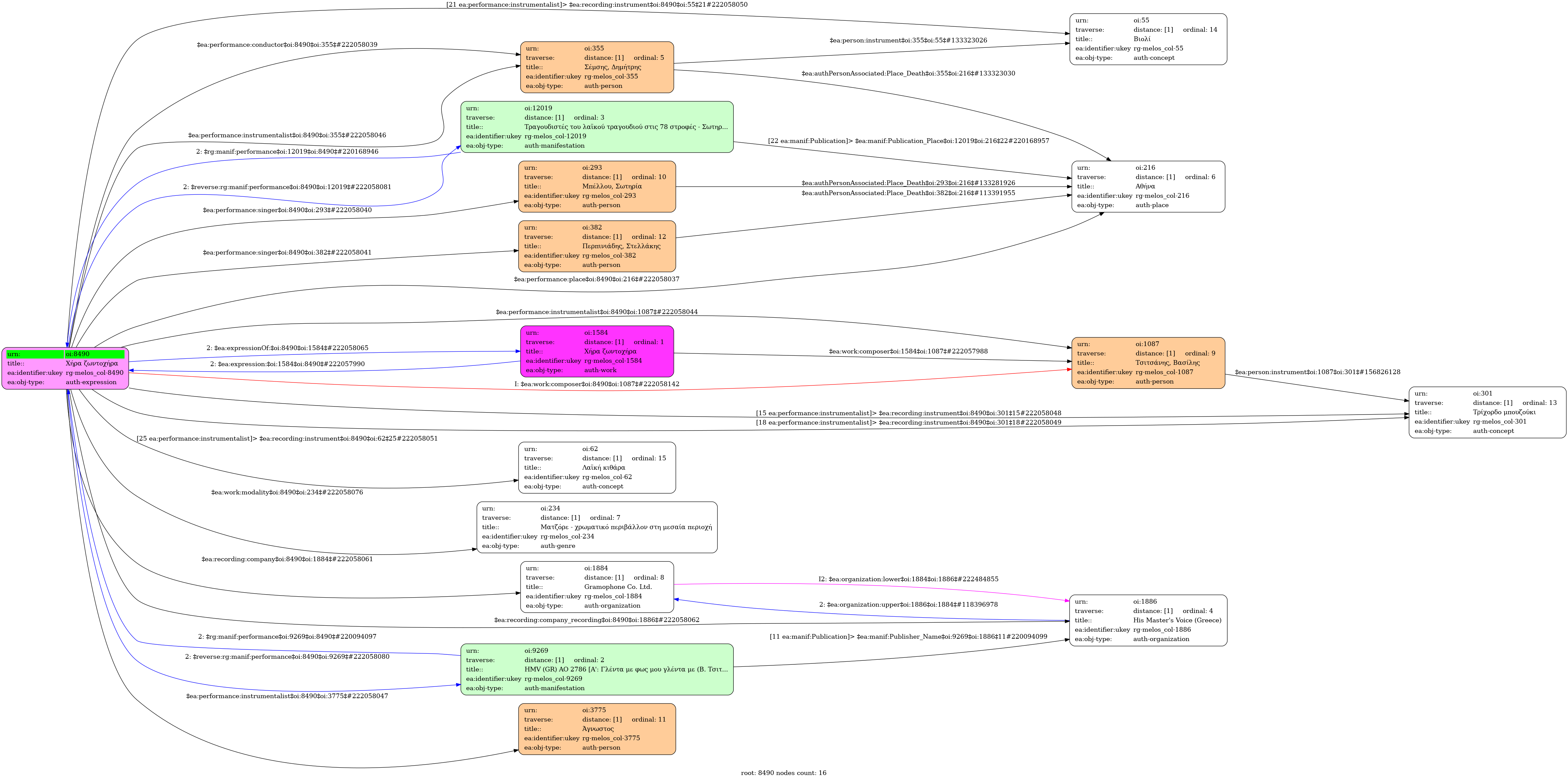
- Greek
-
- Studio
- 9 February 1948
- Bellou, Sotiria (1921-1997) [1st voice] | Perpiniades, Stellakes (1899-1977) [2nd voice]
- Tsitsanis, Vassilis (1915-1984) [Three-string bouzouki] | Unknown [Three-string bouzouki] | Semsis, Dimitris (1883-1950) [πιθανώς] [Violin] | Unknown [Folk guitar]
-
- A major
- Matzore with hetzaz-nikriz units in the dominant's area
-
- no
-
- OGA 1316-1
-
- 3' 05''
-
- 2/4
- Quarter note ~ 104
- Chasapikos
-
- University of Ioannina

