- Expression
- Recording
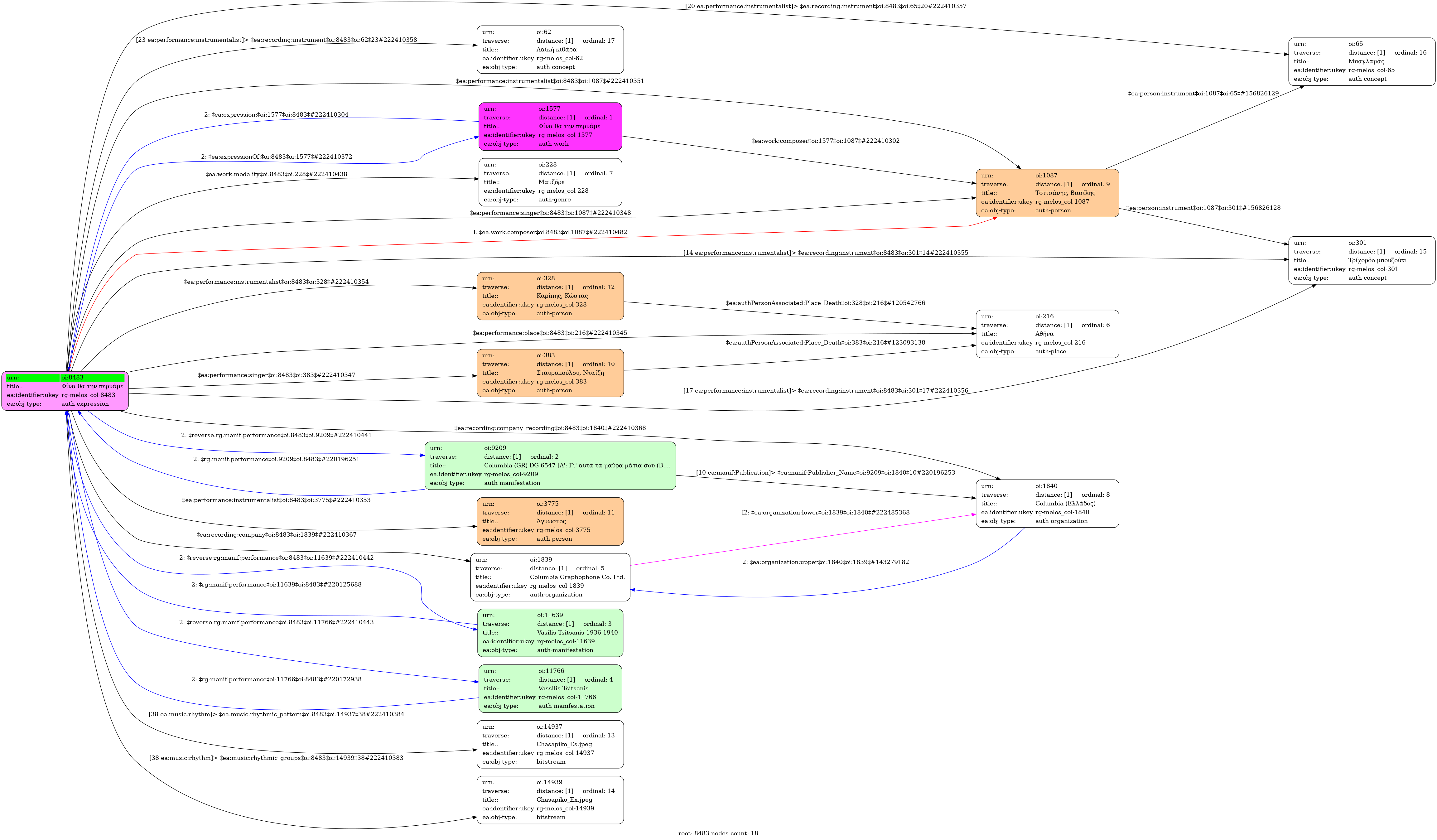
- Greek
-
- Studio
- 1940 [Ιούνιος]
- Stavropoulou, Daizy [1st voice] | Tsitsanis, Vassilis (1915-1984) [2nd voice]
- Tsitsanis, Vassilis (1915-1984) [Three-string bouzouki] | Unknown [Three-string bouzouki] | Unknown [Baglamas] | Karipis,Kostas (1895?-1952?) [Folk guitar]
-
- A♭ major
- Matzore (Mode)
-
- no
-
- CG 2068
-
- 1882
-
- 3' 13''
-
- University of Ioannina
| Form | Tonic centers | Structural entities | Alteration instances | Comment |
|---|---|---|---|---|
| Intro | V | Major | δίφωνο | |
| I | Major | δίφωνο | ||
| I | Major | II↑ | μη στατικές βαθμίδες: όξυνση της ΙΙ και της IV | |
| VIII | Major | IX↑ | ||
| I | Major | |||
| Theme A | IV | Major | ματζόρε#4 | |
| I | Major | δίφωνο | ||



