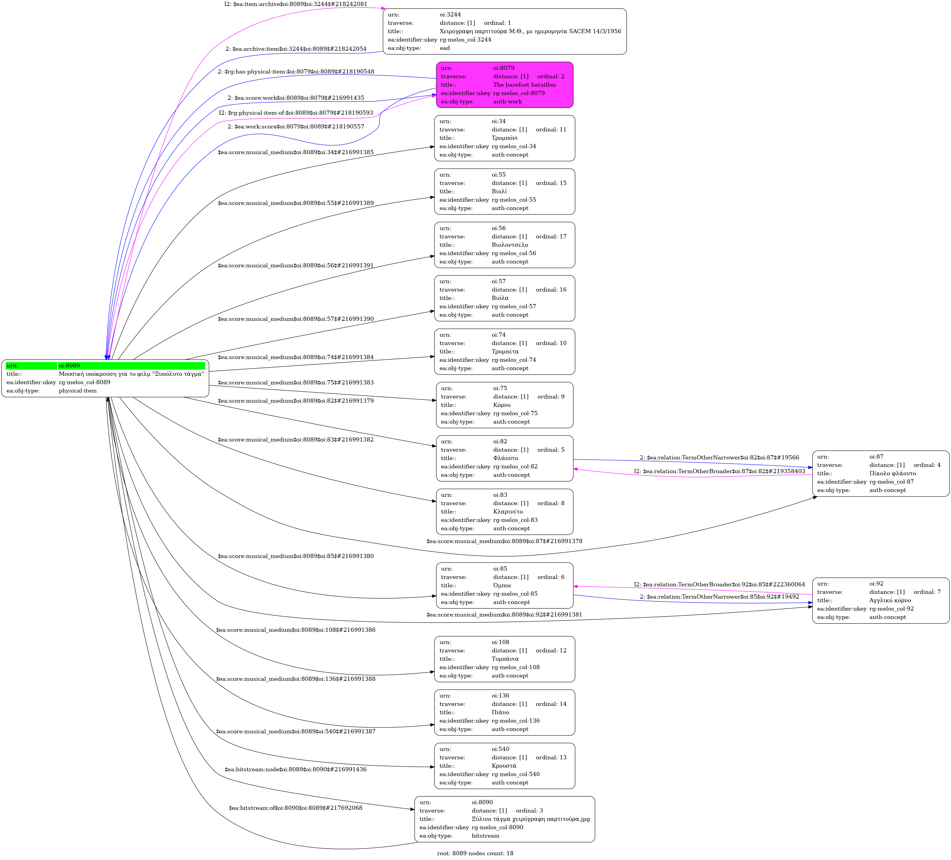
Μουσική υπόκρουση για το φιλμ "Ξυπόλυτο τάγμα"
Musique pour de film "The barefoot battalion" (mul)
- Physical-item (score)
-
Mousiki ypokrousi gia to film "Xypolyto tagma"
-
GR-As-MTH-003-Sc-012-098-b
-
Ολοκληρωμένη
-
Piccolo flute
[2]
|
Flute
[2]
|
Oboe
[2]
|
English horn |
Clarinet
[2]
|
Horn
[2]
|
Trumpet
[2]
|
Trombone |
Timpani |
Percussions |
Piano |
Violin
[I, II]
|
Viola |
Violoncello
-
-
Με σφραγιδα της Sacem, 14/3/1956. | With stamp of Sacem, 14/3/1956.
-
Greek
-
Manuscript
-
80 φύλλα : Μαύρο μελάνι, μαύρο, κόκκινο και μπλε μολύβι. | 80 sheets : Black ink, black, red and blue pencil.
-
digital.mmb.org.gr
-
Original: Μουσική Βιβλιοθήκη Λίλιαν Βουδούρη - Σύλλογος Οι Φίλοι της Μουσικής
- The Friends of Music Society
Μουσική υπόκρουση για το φιλμ "Ξυπόλυτο τάγμα" - Identifier: 8089
Internal display of the 8089 entity interconnections (Node labels correspond to identifiers)

Loading..