- Expression
- Recording
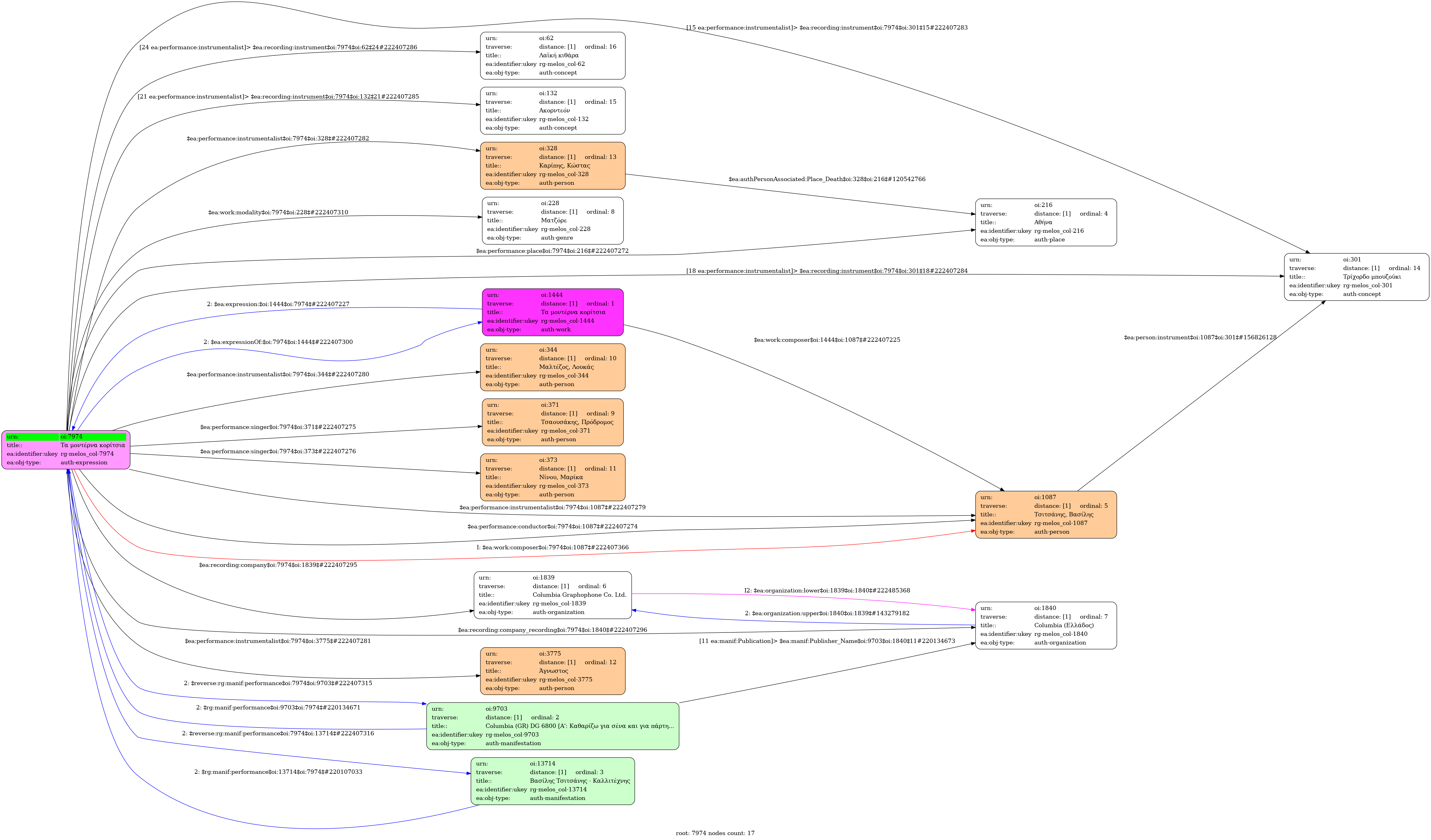
- Greek
-
- Studio
- 6 December 1949
- Tsaousakis, Prodromos [1st voice] | Ninou, Marika (1922-1957) [2nd voice]
- Tsitsanis, Vassilis (1915-1984) [Three-string bouzouki] | Μαλτέζος, Λουκάς [Three-string bouzouki] | Unknown [Accordion] | Karipis,Kostas (1895?-1952?) [Folk guitar]
-
- C major
- Matzore (Mode)
-
- no
-
- CG 2567
-
- 812-20501
-
- 3' 17''
-
- 2/4
- Quarter note ~ 58
- Chasapikos
-
- University of Ioannina

