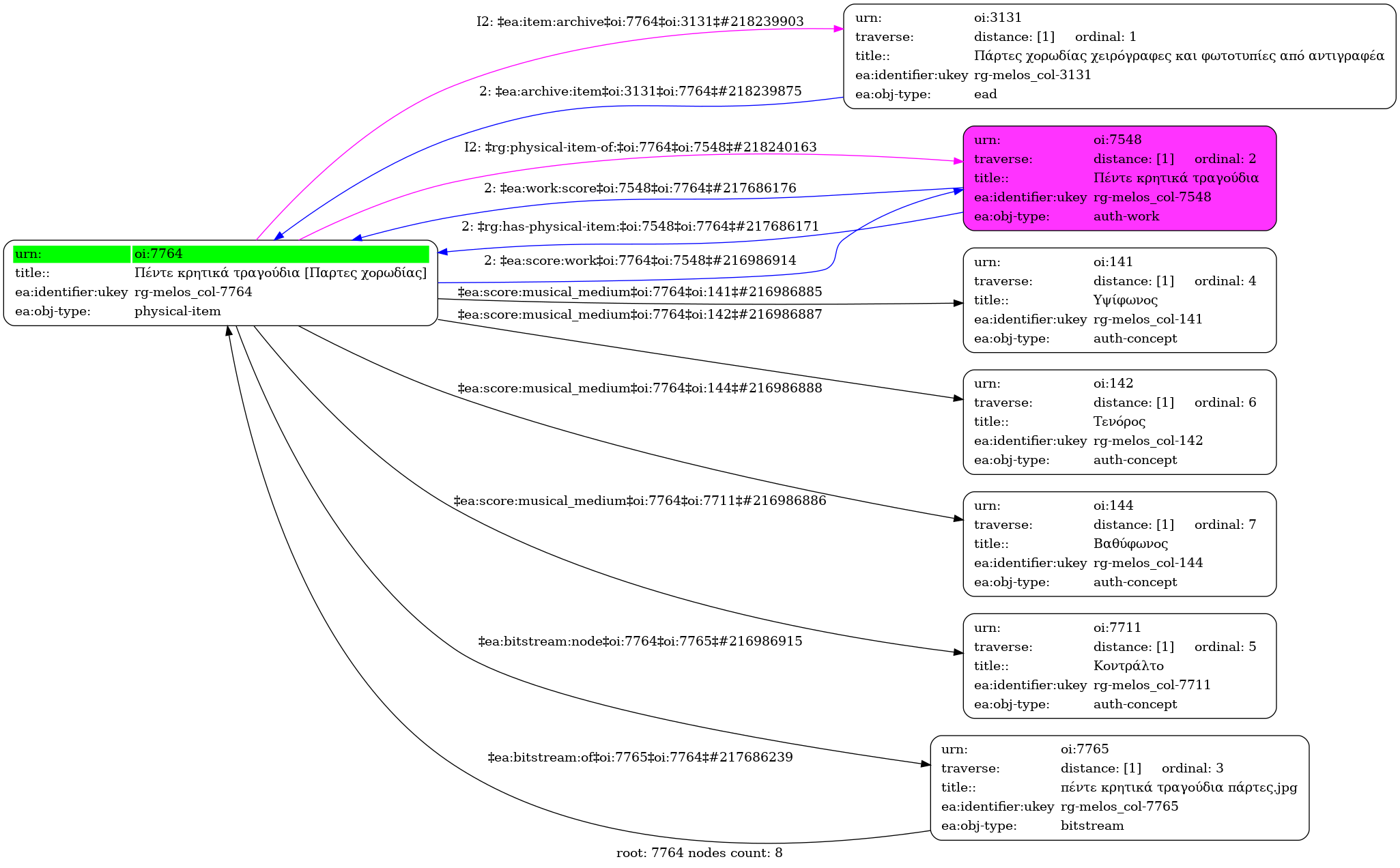
Five cretan songs [Choral parts]
- Physical-item (score)
-
Pente kritika tragoudia [Partes chorodias]
-
GR-As-MTH-003-Sc-009-080-d
-
Soprano |
Contralto |
Tenor |
Bass voice
-
-
Greek
-
Manuscript
-
29 φύλλα : Μαύρο και μπλε μελάνι, κόκκινο μολύβι. | 29 sheets : Black and blue ink, red pencil.
-
Πάρτες χορωδίας χειρόγραφες και φωτοτυπίες από αντιγραφέα. | Choral parts autographs and photocopies from copyist.
-
Original: Μουσική Βιβλιοθήκη Λίλιαν Βουδούρη - Σύλλογος Οι Φίλοι της Μουσικής
- The Friends of Music Society
Πέντε κρητικά τραγούδια [Παρτες χορωδίας] - Identifier: 7764
Internal display of the 7764 entity interconnections (Node labels correspond to identifiers)

Loading..