- Expression
- Recording
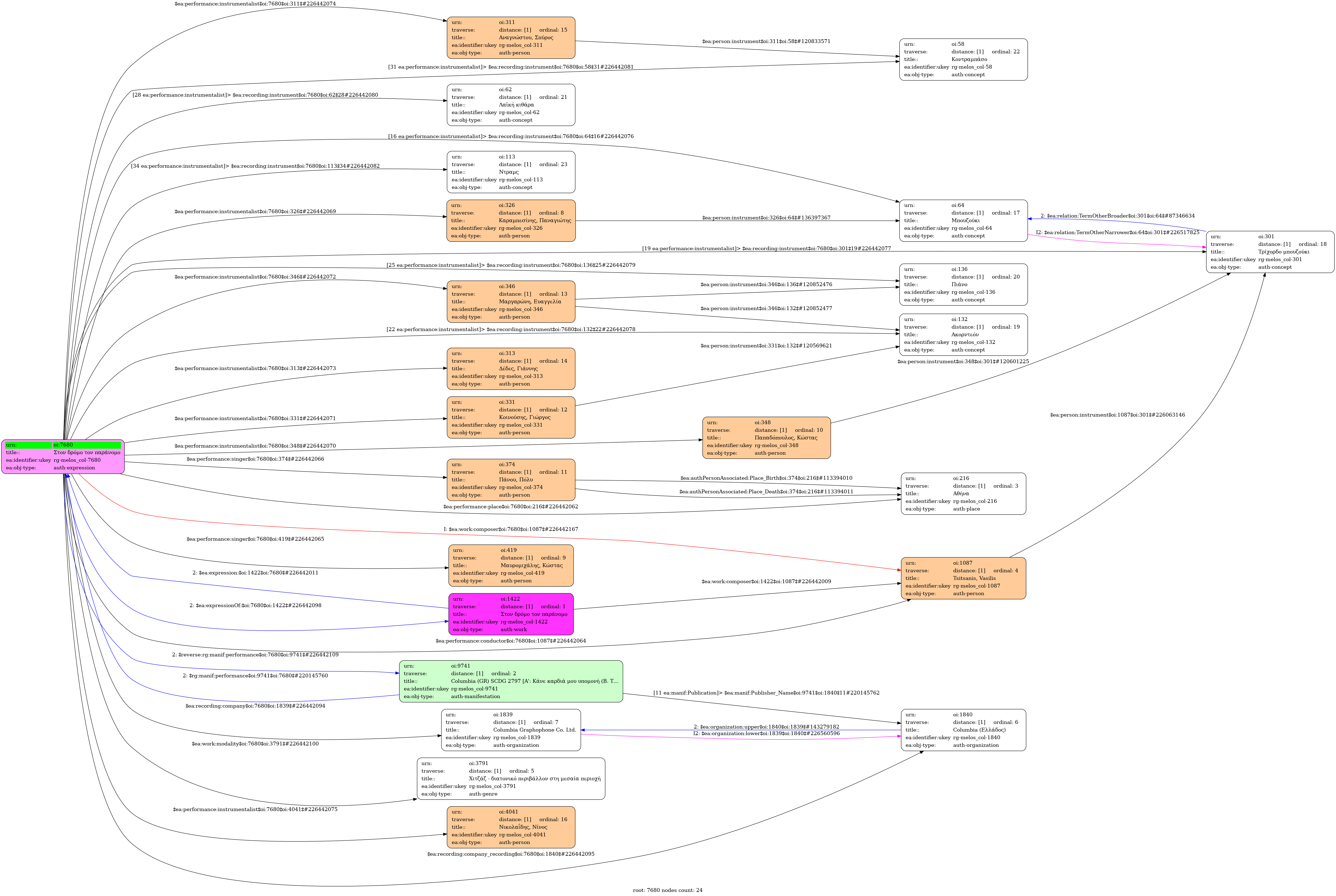
- Greek
-
- Studio
- 8 September 1960
- Μαυρομιχάλης, Κώστας (1942-1988) [1st voice] | Panou, Polly (1940-2013) [2nd voice]
- Karampesinis, Panagiotis [Bouzouki] | Papadopoulos, Kostas (1937-) [Three-string bouzouki] | Kinousis, Giorgos [Accordion] | Margaroni, Evangelia [Piano] | Dedes, Yannis [Folk guitar] | Anagnostou, Spyros [Double bass] | Nikolaïdis, Ninos [Drum set]
-
- C♯ minor
- Hetzaz - diatonic melodic structure in the dominant
-
- no
-
- 7XCG 703
-
- 3' 19''
-
- 9/8
- Eighth note ~ 59
- Zeibekikos
-
- University of Ioannina

