Ο Τακατζίφας / Moscholiou, Viky (1943-2005) [1975]
- Expression
-
Recording
-
-
-
-
Greek
-
-
-
1975
-
Moscholiou, Viky (1943-2005)
-
-
Matzore (Mode)
-
-
-
-
-
-
-
- 9/8
- Eighth note ~ 126
- Zeibekikos
-
-
- University of Ioannina
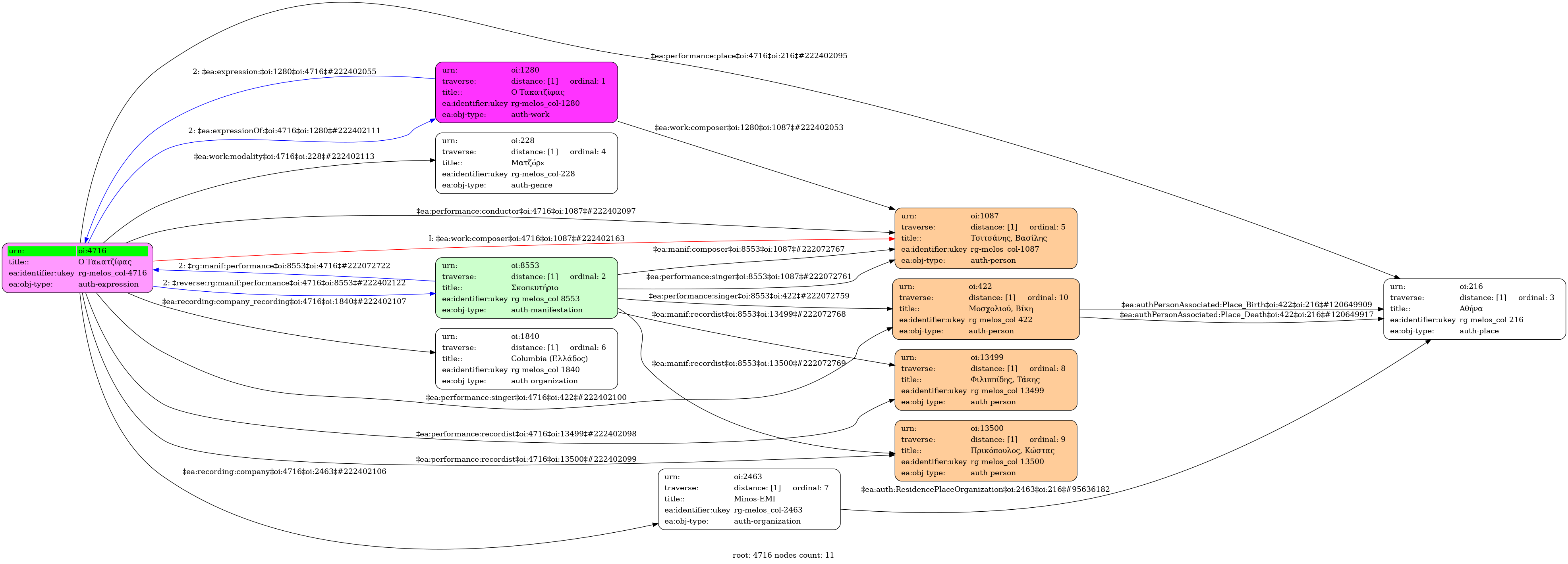
Ο Τακατζίφας / Μοσχολιού, Βίκη [1975] - Identifier: 4716
Internal display of the 4716 entity interconnections (Node labels correspond to identifiers)

Loading..