- Expression
- Recording
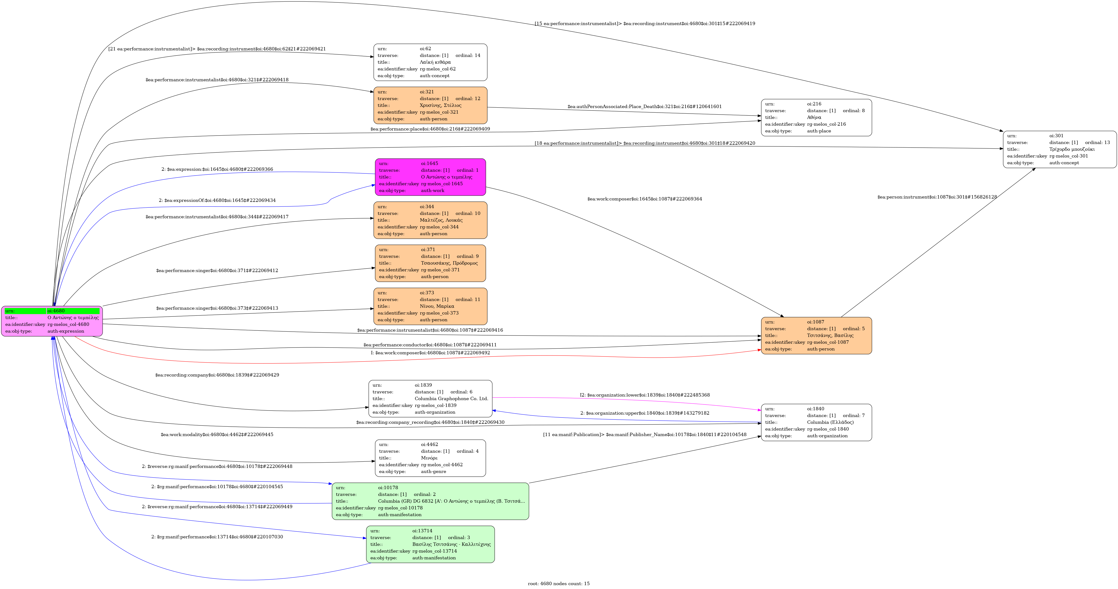
- Greek
-
- Studio
- 27 February 1950
- Tsaousakis, Prodromos [1st voice] | Ninou, Marika (1922-1957) [2nd voice]
- Tsitsanis, Vassilis (1915-1984) [Three-string bouzouki] | Μαλτέζος, Λουκάς [Three-string bouzouki] | Hrysinis, Stelios [Folk guitar]
-
- D minor
- Minore (Mode)
-
- no
-
- CG 2627
-
- 857-21058
-
- 3' 17''
-
- 2/4
- Quarter note ~ 65
- Chasapikos
-
- University of Ioannina

