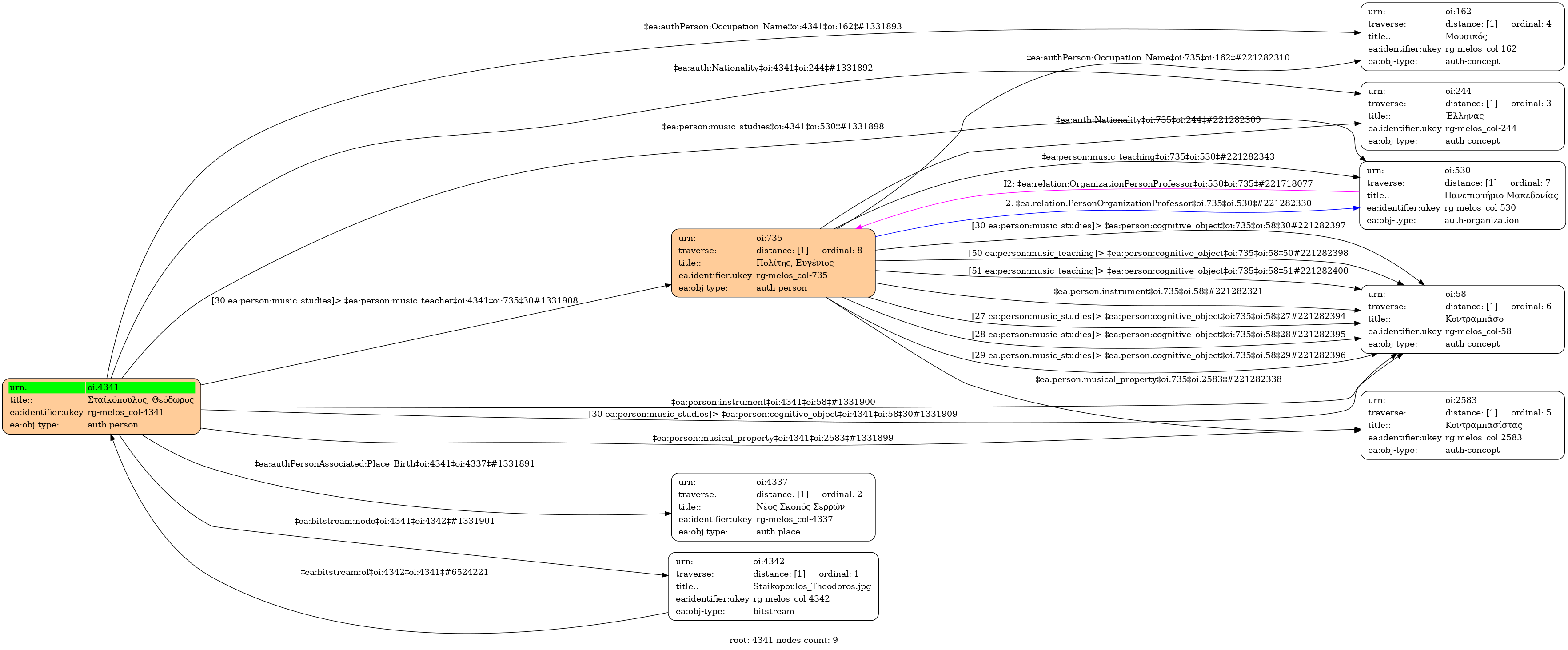
- Person
- Male
- 21 February 1997
- Neos Skopos Serron
- Greek
- Musician
-
- University of Macedonia (19/09/2016-06/12/2023) - Studies type: Τυπικές - Music degree: Πτυχίο επιπέδου ανωτάτης σχολής - Music teacher: Politis, Evgenios - Cognitive object: Double bass
- Double bassist
- central




