- Expression
- Recording
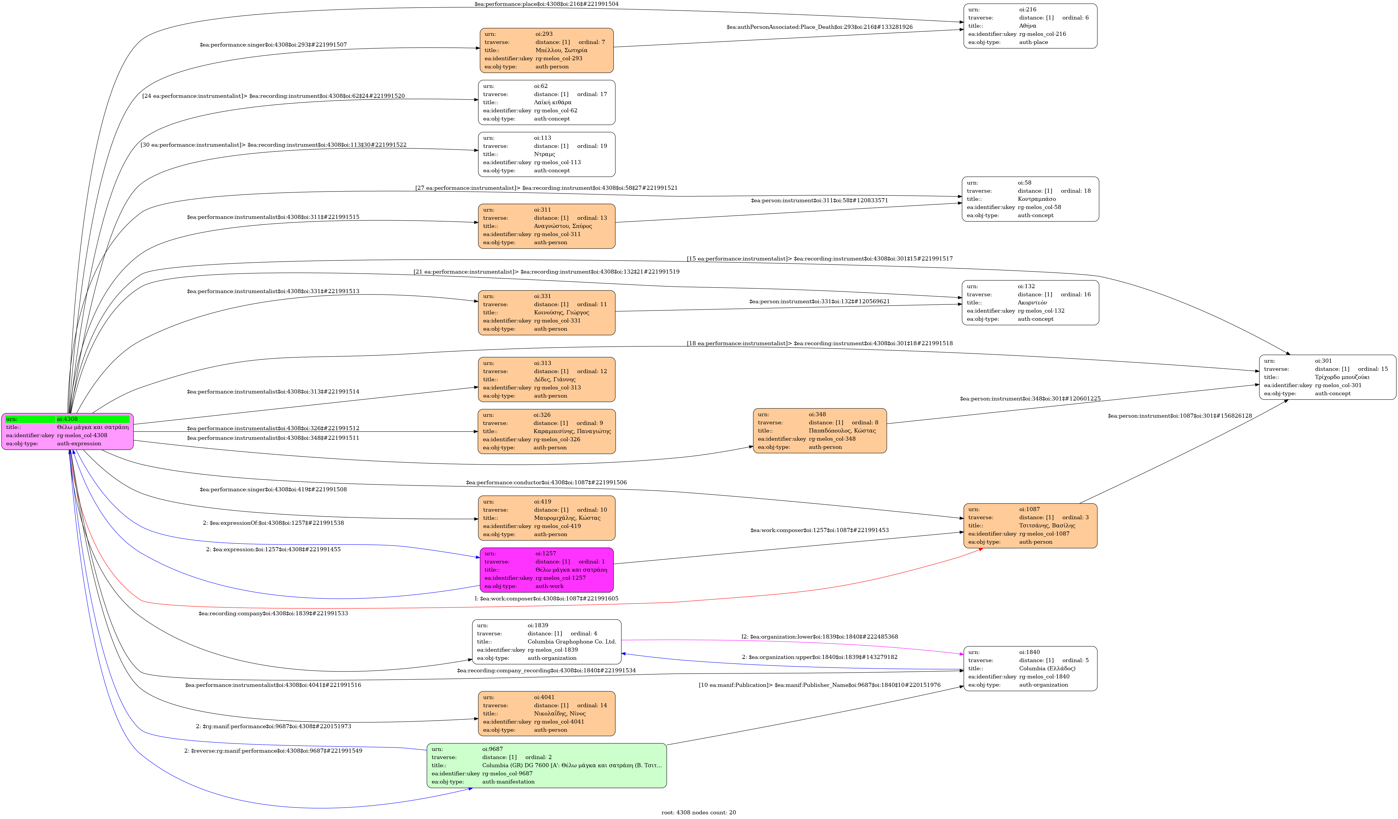
- Greek
-
- Studio
- 6 August 1960
- Bellou, Sotiria (1921-1997) [1st voice] | Μαυρομιχάλης, Κώστας (1942-1988) [2nd voice]
- Papadopoulos, Kostas (1937-) [Three-string bouzouki] | Karampesinis, Panagiotis [Three-string bouzouki] | Kinousis, Giorgos [Accordion] | Dedes, Yannis [Folk guitar] | Anagnostou, Spyros [Double bass] | Nikolaïdis, Ninos [Drum set]
-
- F major
-
- no
-
- CG 4220
-
- 7032-95054-39-60
-
- 3' 11''
-
- 8/8
- Quarter note ~ 190
- Syrtobalos
-
- University of Ioannina

