- Expression
- Recording
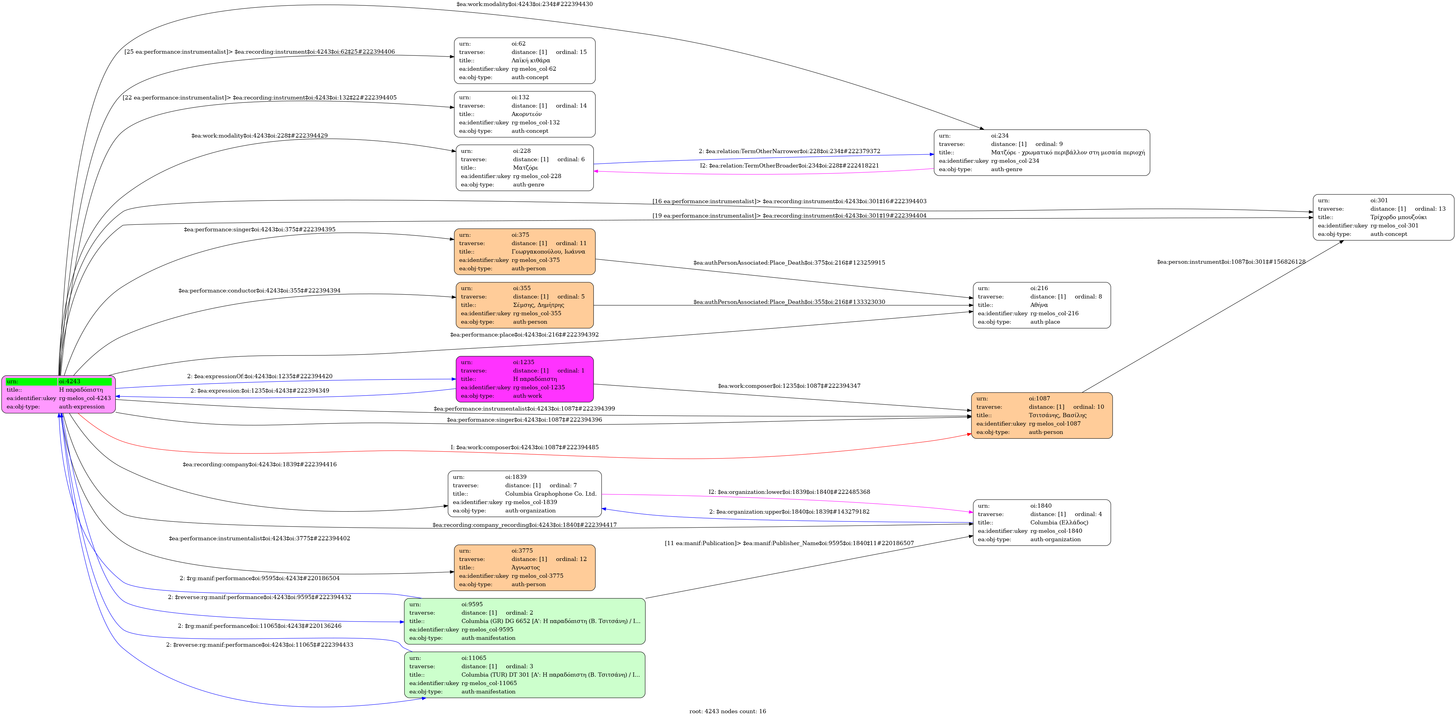
- Greek
-
- Studio
- 8 July 1947
- Georgakopoulou, Ioanna (1920-2007) [1st voice] | Tsitsanis, Vassilis (1915-1984) [2nd voice]
- Tsitsanis, Vassilis (1915-1984) [Three-string bouzouki] | Unknown [Three-string bouzouki] | Unknown [Accordion] | Unknown [Folk guitar]
-
- F♯ major
- Matzore (Mode) | Matzore with hetzaz-nikriz units in the dominant's area
-
- yes
-
- 0' 19''
-
- CG 2260
-
- 3' 21''
-
- 9/8
- Eighth note ~ 78
- Zeibekikos
-
-
- Columbia (GR) DG 6652 [Α': Η παραδόπιστη (Β. Τσιτσάνη) / Ι. Γεωργακοπούλου, Β. Τσιτσάνης] - [Β': Κάποια μάνα αναστενάζει (Β. Τσιτσάνη) / Λ. Χάρμα, Τ. Χάρμας]
- Columbia (TUR) DT 301 [Α': Η παραδόπιστη (Β. Τσιτσάνη) / Ι. Γεωργακοπούλου, Β. Τσιτσάνης] - [B': Με μπατήρισες (Τ. Χάρμα) / Λ. Χάρμα, Τ. Χάρμας]
- University of Ioannina

