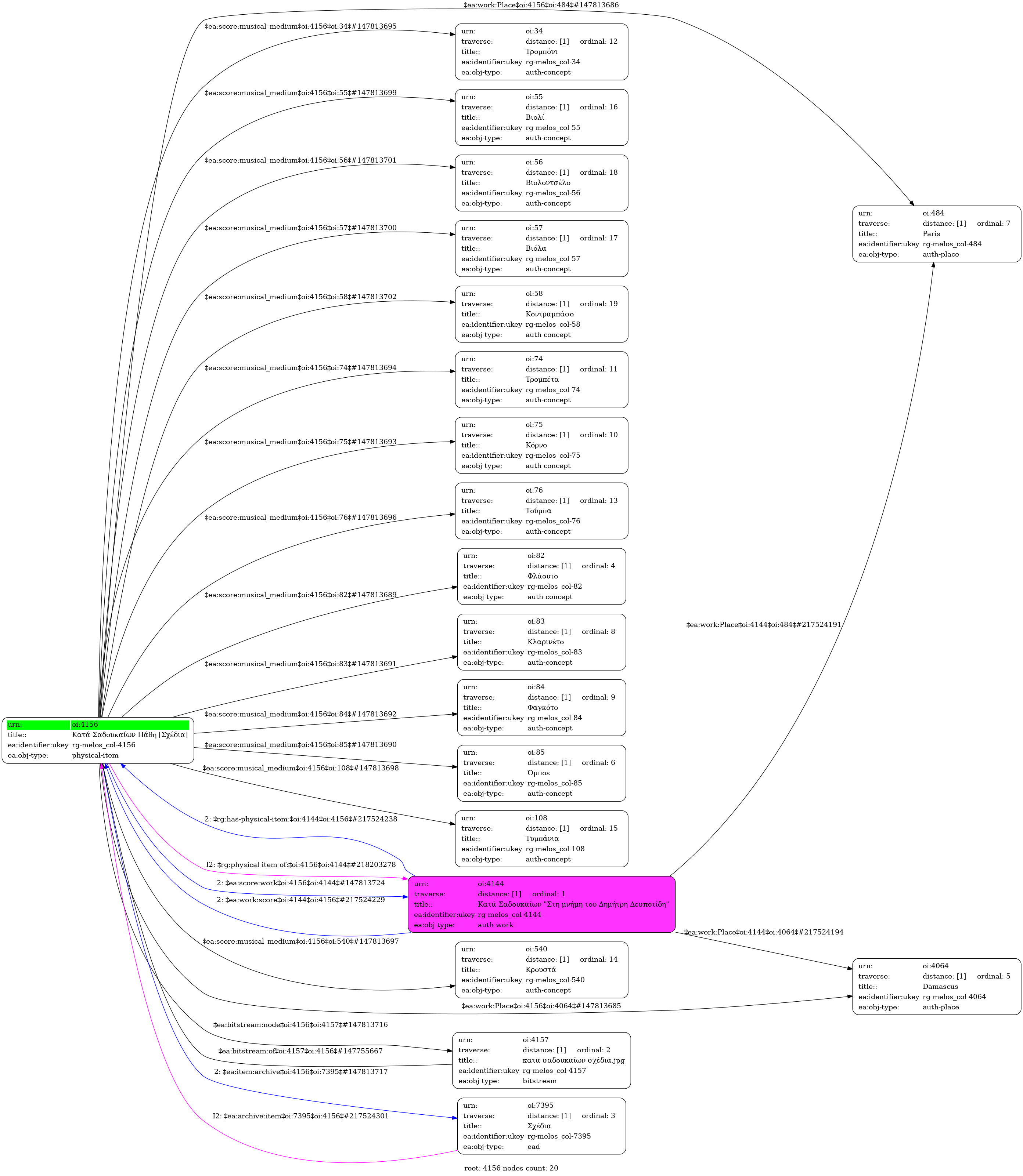
Sadduceans Passion [Sketches]
- Physical-item (score)
-
Kata saddukean pathi
-
GR-As-MTH-003-Sc-047-252-a
-
Σκίτσο
-
Flute |
Oboe |
Clarinet |
Bassoon |
Horn |
Trumpet |
Trombone |
Tuba |
Percussions |
Timpani |
Violin |
Viola |
Violoncello |
Double bass
-
-
Greek
-
17 January 1981
| 03 February 1981
| 07 April 1982
-
09 August 1982
-
Damascus |
Paris
-
Manuscript
-
127 φύλλα : Mαύρο και κόκκινο μολύβι,φωτοτυπίες. | 127 sheets : Black and red pencil, photocopies.
-
Original: Μουσική Βιβλιοθήκη Λίλιαν Βουδούρη - Σύλλογος Οι Φίλοι της Μουσικής
- The Friends of Music Society
Κατά Σαδουκαίων Πάθη [Σχέδια] [1981-01-17] - Identifier: 4156
Internal display of the 4156 entity interconnections (Node labels correspond to identifiers)

Loading..