- Expression
- Recording
-
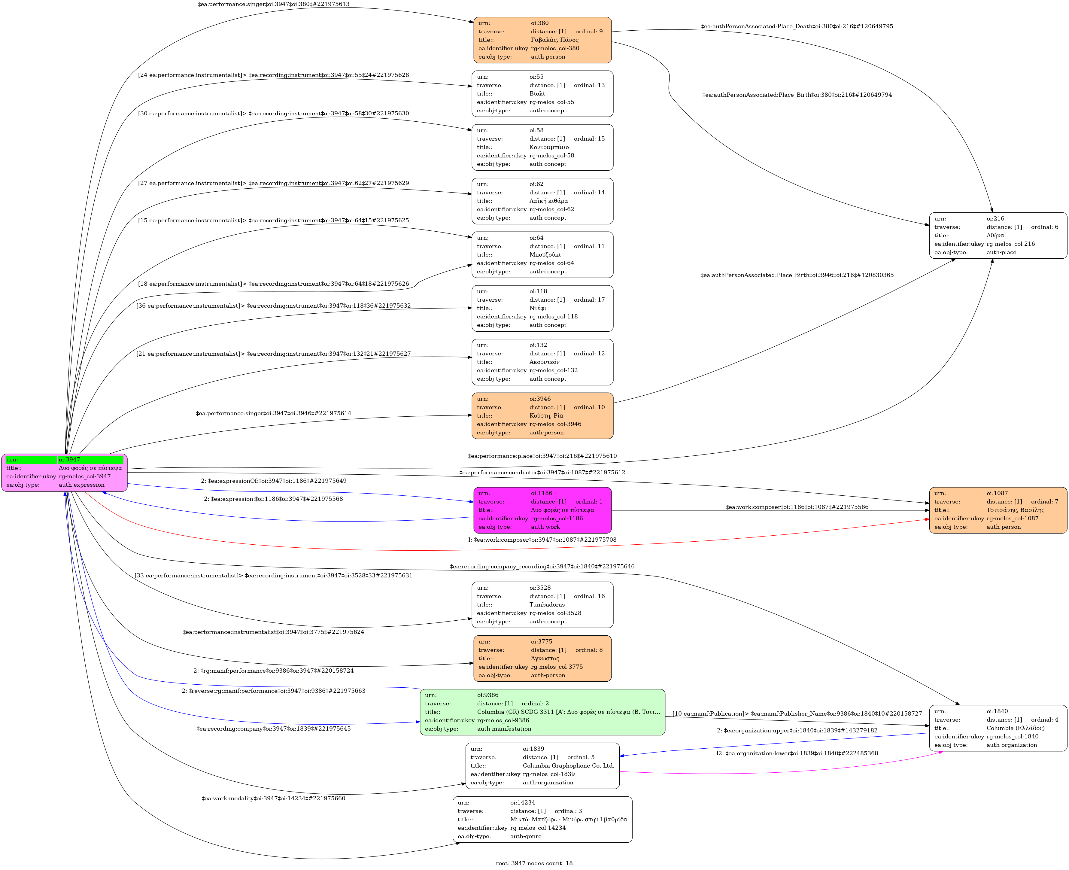
- Dio phorés se pístepsa
- Greek
-
- Studio
- 13 July 1963
- Gavalas, Panos (1926-1988) [1st voice] | Kourti, Ria (1932-)
- Unknown [Bouzouki] | Unknown [Bouzouki] | Unknown [Accordion] | Unknown [Violin] | Unknown [Folk guitar] | Unknown [Double bass] | Unknown [Tumbadoras] | Unknown [Tambourine]
-
- G major
- Mixed: Matzore - Minore (both in the tonic)
-
- no
-
- 7XCG 1919
-
- 3' 15''
-
- 2/4
- Quarter note ~ 95
- Bayon
-
- University of Ioannina

