- Expression
- Recording
-
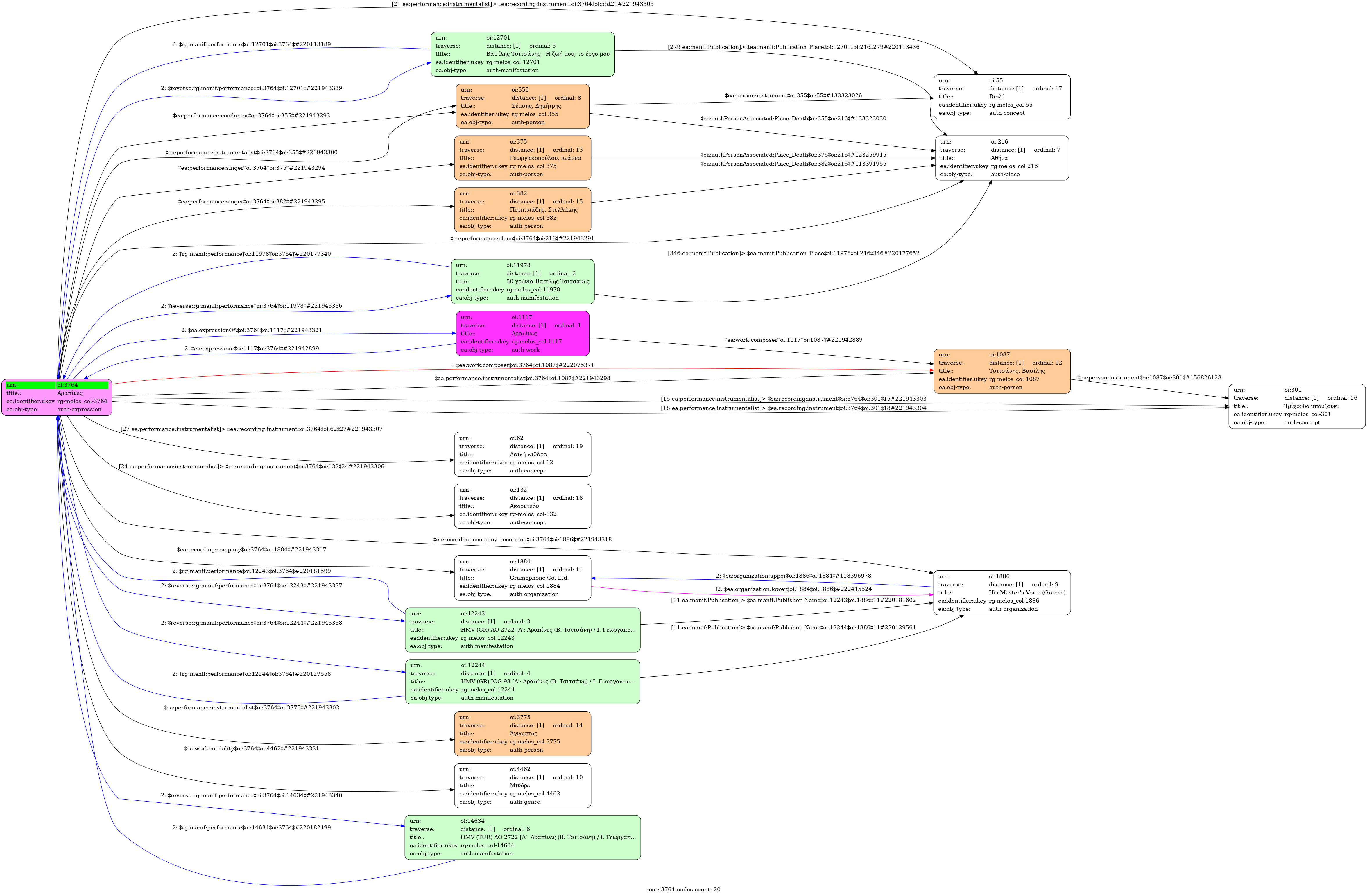
- Arapines
- Greek
-
- Studio
- 1946 [Δεκέμβριος]
- Georgakopoulou, Ioanna (1920-2007) [1st voice] | Perpiniades, Stellakes (1899-1977) [2nd voice]
- Tsitsanis, Vassilis (1915-1984) [Three-string bouzouki] | Unknown [Three-string bouzouki] | Semsis, Dimitris (1883-1950) [Violin] | Unknown [Accordion] | Unknown [Folk guitar]
-
- E minor
- Minore (Mode)
-
- no
-
- OGA 1190-1
-
- 3' 06''
-
- 4/4
- Quarter note ~ 125
- Bolero
-
-
- 50 hronia Vasilis Tsitsanis
- HMV (GR) AO 2722 [Α': Αραπίνες (Β. Τσιτσάνη) / Ι. Γεωργακοπούλου, Στ. Περπινιάδης] - [Β': Ζητιάνος (Β. Τσιτσάνη) / Ι. Γεωργακοπούλου]
- HMV (GR) JOG 93 [Α': Αραπίνες (Β. Τσιτσάνη) / Ι. Γεωργακοπούλου, Στ. Περπινιάδης] - [Β': Ζητιάνος (Β. Τσιτσάνη) / Ι. Γεωργακοπούλου]
- Vasilis Tsitsanis - I zoi mou, to ergo mou
- HMV (TUR) AO 2722 [Α': Αραπίνες (Β. Τσιτσάνη) / Ι. Γεωργακοπούλου, Στ. Περπινιάδης] - [Β': Ζητιάνος (Β. Τσιτσάνη) / Ι. Γεωργακοπούλου]
- University of Ioannina

